时间:2025-04-07 09:36
人气:
作者:admin
TLV915x-Q1 系列(TLV9151-Q1、TLV9152-Q1 和 TLV9154-Q1)是 16V 通用汽车级运算放大器系列。这些器件具有出色的直流精度和交流性能,包括轨到轨输出、低失调电压(典型值为 ±125µV)、低温漂(典型值为 ±0.3µV/°C)和 4.5MHz 带宽。
数据手册:*附件:TLV9152-Q1 汽车类、双路、16V、4.5MHz、低功耗运算放大器技术手册.pdf
宽差分输入电压范围、高输出电流 (±75mA)、高压摆率 (21V/µs) 以及低噪声 (10.8nV/√Hz) 等便利功能使 TLV915x-Q1 成为一款适用于汽车应用的强大低噪声运算放大器。
TLV915x-Q1 系列运算放大器采用标准封装,额定工作温度范围为 -40°C 至 125°C。
特性
• 符合面向汽车应用的 AEC-Q100 标准
– 温度等级 1:–40°C 至 +125°C,TA
– 器件 HBM ESD 分类等级 3A
– 器件 CDM ESD 分类等级 C6
• 低失调电压:±125µV
• 低失调电压漂移:±0.3µV/°C
• 低噪声:1kHz 时为 10.8nV/√Hz
• 高共模抑制:120dB
• 低偏置电流:±10pA
• 轨至轨输入和输出
• 高带宽:4.5MHz GBW
• 高压摆率:21V/µs
• 低静态电流:每个放大器 560µA
• 宽电源电压:±1.35V 至 ±8V,2.7V 至 16V
• 强大的 EMIRR 性能:输入引脚上采用 EMI/RFI 滤波器
引脚功能和配置
典型特性
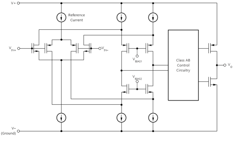
功能方框图
共模电压范围
TLV915x-Q1 是一个 16V 的轨到轨输入运算放大器,其输入共模范围在任一电源轨之外扩展了 200mV。此宽范围通过并联互补的 N 通道和 P 通道差分输入对实现的,如图 6-6 所示。N 沟道对接近正电源轨的输入电压有效,通常高于正电源电压 (V+) – 1V 至 (V+) + 100mV 范围内运行。P 沟道对于从低于负电源 100mV 到大约 (V+) – 2V的输入是有效的。其转换区域较小,通常为(V+) – 2V 至 (V+) – 1V 这时两个输入对都处于开启状态。此转换区域可随着过程变化而适度的变化,在该区域内 PSRR、CMRR、失调电压、失调漂移、噪声和 THD 性能可能会比在该区域外操作时有所下降。
图 5-5 更详细地显示了典型器件在输入电压失调方面的转换区域。
应用
• 针对 AEC-Q100 1 级应用进行了优化
• 信息娱乐系统与仪表组
• 被动安全
• 车身电子装置和照明
• 混合动力汽车/电动汽车逆变器和电机控制
• 车载充电器 (OBC) 和无线充电器
• 动力总成电流传感器
• 高级驾驶辅助系统 (ADAS)
• 高侧和低侧电流检测
龙腾半导体SGT MOSFET LSGT085R018在智慧农业无