时间:2025-04-08 11:44
人气:
作者:admin
低功耗 TLV904x 系列包括单通道 (TLV9041)、双通道 (TLV9042) 和四通道 (TLV9044) 超低压(1.2V 至 5.5V)运算放大器,具有轨至轨输入和输出摆幅功能。TLV904x 凭借低静态电流(10 µA,典型值)和在低至 1.2V 的电源电压下运行的能力实现功耗节省,因此成为业界为数不多的可支持 1.5V 纽扣电池应用的放大器之一。使用关断模式(TLV9041S、TLV9042S 和 TLV9044S)可以进一步节省功耗:让放大器关闭并进入典型电流消耗小于 150 nA 的待机模式。这些器件为电源和空间受限的应用(例如电池供电的物联网器件、可穿戴电子产品和低电压运行至关重要的个人电子产品)提供了具有成本效益的放大器解决方案。
数据手册:*附件:TLV9044 具有低静态电流 (10μA) 的四通道、5.5V、350kHz、超低1.2V运算放大器技术手册.pdf
TLV904x 系列的稳健设计有助于简化电路设计。这些运算放大器集成了 RFI 和 EMI 抑制滤波器,具有单位增益稳定性,并且在输入过驱条件下不会出现相位反转。该器件还提供出色的交流性能,增益带宽为 350 kHz,高容性负载驱动为 100 pF,使设计人员能够实现更高的性能和更低的功耗。
针对所有通道型号(单通道、双通道和四通道)提供节省空间的微型封装(如 X2QFN 和 WSON)以及行业标准封装(如 SOIC、VSSOP、TSSOP 和 SOT-23 封装)。
特性
• 适用于成本优化型应用的低功耗 CMOS 放大器
• 可在电源电压低至 1.2V 的情况下运行
• 低输入偏置电流:1pA(典型值),12pA(最大
值)
• 低静态电流:10µA/通道
• 在 0.1Hz 至 10Hz 范围内具有 6.5µVp-p 的低集成噪
声
• 轨至轨输入和输出
• 高增益带宽积:350kHz
• 热本底噪声:64nV/√Hz
• 低输入失调电压:±0.6mV
• 单位增益稳定
• 稳健驱动 100pF 的负载电容
• 内置 RFI 和 EMI 滤波输入引脚
• 宽额定温度范围:–40°C 至 125°C
引脚功能和配置
典型特性
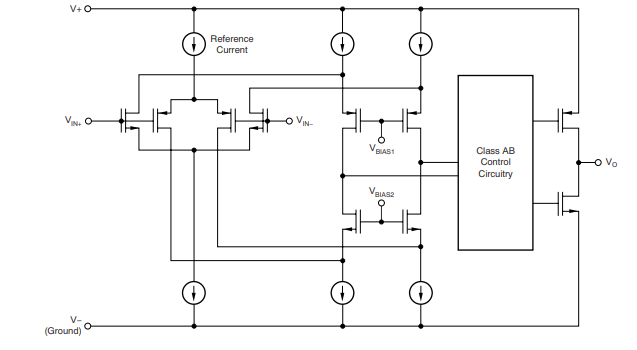
功能方框图
典型应用
应用
• 便携式电子产品
• 可穿戴健身和活动监测仪
• 耳麦/耳机和耳塞
• 个人电子产品
• 楼宇自动化
• 可穿戴设备(非医用)
• 运动检测器(PIR、uWave 等)
• 电子销售点 (EPOS)
• 单电源、低侧、单向电流检测电路
龙腾半导体SGT MOSFET LSGT085R018在智慧农业无