时间:2025-04-08 11:52
人气:
作者:admin
TLV915x 产品系列(TLV9151、TLV9152 和 TLV9154)是 16V 通用运算放大器产品系列。这些器件具有出色的直流精度和交流性能,包括轨到轨输出、低失调电压(±125µV,典型值)、低失调漂移(±0.3µV/°C,典型值)和 4.5MHz 带宽。
数据手册:*附件:TLV9154 四通道、16V、4.5MHz、低功耗运算放大器技术手册.pdf
宽差分输入电压范围、高输出电流 (±75mA)、高压摆率 (20V/µs) 以及低噪声 (10.5nV/√Hz) 等便捷特性使TLV915x 成为一款适用于工业应用的稳健而噪声低的运算放大器。
TLV915x 产品系列运算放大器采用标准封装,指定温度为 -40°C 至 125°C。
特性
• 低失调电压:±125µV
• 低失调电压漂移:±0.3µV/°C
• 低噪声:1kHz 时为 10.5nV/√Hz
• 高共模抑制:120dB
• 低偏置电流:±10pA
• 轨至轨输入和输出
• 宽带宽:4.5MHz GBW
• 高压摆率:20V/µs
• 低静态电流:每个放大器 560µA
• 宽电源电压:±1.35V 至 ±8V,2.7V 至 16V
• 强大的 EMIRR 性能:输入引脚上采用 EMI/RFI 滤波器
• 电源轨的差分和共模输入电压范围
• 行业标准封装:
– 单通道型号采用 SOT-23-5、SOT-23-6 和SC70-5
– 双通道型号采用 SOIC-8、SOT-23-8、
TSSOP-8、VSSOP-8、WSON-8 和 X2QFN-10封装
– 四通道型号采用 SOIC-14、SOT-23-14、TSSOP-14 和 X2QFN-14 封装
引脚功能和配置
典型特性
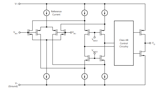
功能方框图
应用
• 专业麦克风和无线系统
• 多路复用数据采集系统
• 测试和测量设备
• 工厂自动化和控制
• 高侧和低侧电流检测
龙腾半导体SGT MOSFET LSGT085R018在智慧农业无