时间:2025-04-08 18:21
人气:
作者:admin
TL08xH(TL081H、TL082H 和 TL084H)系列器件是业界通用的 TL08x(TL081、TL082 和 TL084)器件的下一代版本。这些器件为成本敏感型应用提供了卓越的价值,其特性包括低失调电压(1mV,典型值)、高压摆率 (20V/µs) 和正电源的共模输入。得益于高 ESD(1.5kV,HBM)、集成 EMI 和射频滤波器以及 –40°C 至 125°C 的完整运行温度范围,TL08xH 器件可用于要求严苛的应用。
数据手册:*附件:TL084H -40°C至125°C、输入接近V+的四通道、40V、5.25MHz、4mV失调电压、20V µs运算放大器技术手册.pdf
特性
• 高压摆率:20V/μs(TL08xH,典型值)
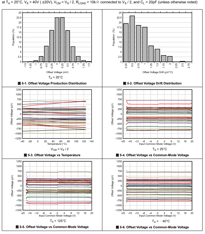
• 低失调电压:1mV(TL08xH,典型值)
• 低失调电压漂移:2μV/°C
• 低功耗:940μA/通道(TL08xH,典型值)
• 宽共模和差分
电压范围
– 共模输入电压范围
包括 VCC+
• 低输入偏置和失调电流
• 低噪声:
f = 1kHz 时,Vn = 18nV/√Hz(典型值)
• 输出短路保护
• 低总计谐波失真:0.003%(典型值)
• 宽电源电压:
±2.25V 至 ±20V,4.5V 至 40V
引脚功能和配置
典型特性
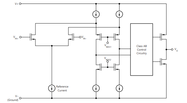
功能方框图
应用
• 太阳能:串式和中央逆变器
• 电机驱动器:交流和伺服驱动控制及功率级模块
• 单相在线式 UPS
• 三相 UPS
• 专业音频混合器
• 电池测试设备
龙腾半导体SGT MOSFET LSGT085R018在智慧农业无