时间:2025-04-09 10:18
人气:
作者:admin
TLV6700-Q1 是一款高电压窗口比较器,工作电压范围为 1.8V 至 18V。该器件拥有两个内部基准电压为 400mV 的高精度比较器和两个额定电压为 18V 的开漏输出。TLV6700-Q1 可以作为窗口比较器使用,也可以作为两个独立的比较器使用;可以使用外部电阻设定监控的电压。
数据手册:*附件:TLV6700-Q1 具有集成基准的汽车类低功耗窗口比较器技术手册.pdf
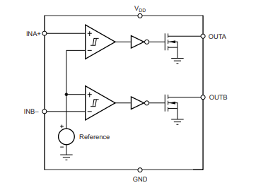
当 INA+ 上的电压下降至低于 (V ITP - V HYS)时,OUTA 被驱动至低电平,当电压返回到相应阈值 (V ITP) 之上时,OUTA 变为高电平。当 INB- 上的电压上升至高于 V ITP时,OUTB 被驱动至低电平,当电压下降至低于相应阈值 (V ITP - V HYS) 时,OUTB 变为高电平。TLV6700-Q1 中的两个比较器都具有内置迟滞来抑制短时毛刺脉冲,确保稳定的输出运行,不会引起误触发。
TLV6700-Q1 采用薄型 SOT-23-6 和无引线 WSON-6 封装;这些比较器的额定结温范围为 –40°C 至 125°C。
特征
•具备汽车应用资格
•AEC-Q100合格,结果如下:
–设备温度等级1:-40°C至125°C
环境工作温度范围
–设备HBM ESD分类等级H2
–设备CDM ESD分类级别C6
•宽电源电压范围:1.8V至18V
•可调阈值:低至400 mV
•高阈值精度:
–25°C时最大0.5%
–最高超温1.0%
•低静态电流:5.5µA(典型值)
•明渠输出
•内部磁滞:5.5 mV(典型值)
•温度范围:-40°C至125°C
•包装:
–薄SOT-23-6
–无引线WSON-6
引脚功能和配置
典型特性
功能方框图
典型应用
应用
•紧急呼叫(eCall)
•汽车主机
•仪表盘
•车载(OBC)和无线充电器
龙腾半导体SGT MOSFET LSGT085R018在智慧农业无