时间:2025-04-09 15:40
人气:
作者:admin
LM290xLV-Q1 系列包括双路 LM2904LV-Q1 和四路 LM2902LV-Q1 运算放大器。这些器件可在 2.7V 至 5.5V 的电源电压范围下工作。
数据手册:*附件:LM2902LV-Q1 汽车类、四通道、5.5V、1MHz、3mV失调电压运算放大器技术手册.pdf
在对成本敏感的低压应用中,这些运算放大器可作为 LM2904-Q1 和 LM2902-Q1 的替代产品。LM290xLV-Q1 器件可在低电压下可提供比 LM290x-Q1 器件更佳的性能,并且功耗更低。这些运算放大器具有单位增益稳定性,并且在过驱情况下不会出现相位反转。ESD 设计为 LM290xLV-Q1 系列提供 2kV 的 HBM 规格。
LM290xLV-Q1 系列采用业界通用封装。可用的封装包括 SOIC、VSSOP 和 TSSOP 封装。
特性
• 适用于成本敏感型系统的业界通用放大器
• 低输入失调电压:±1mV
• 共模电压范围包括接地
• 单位带宽增益积:1MHz
• 低宽带噪声:40nV/√Hz
• 低静态电流:90µA/通道
• 单位增益稳定
• 可在 2.7V 至 5.5V 的电源电压下运行
• 提供双通道和四通道型号
• 严格的 ESD 规格:2kV HBM、1kV CDM
• 扩展工作温度范围:–40°C 至 125°C
引脚功能和配置
典型特性
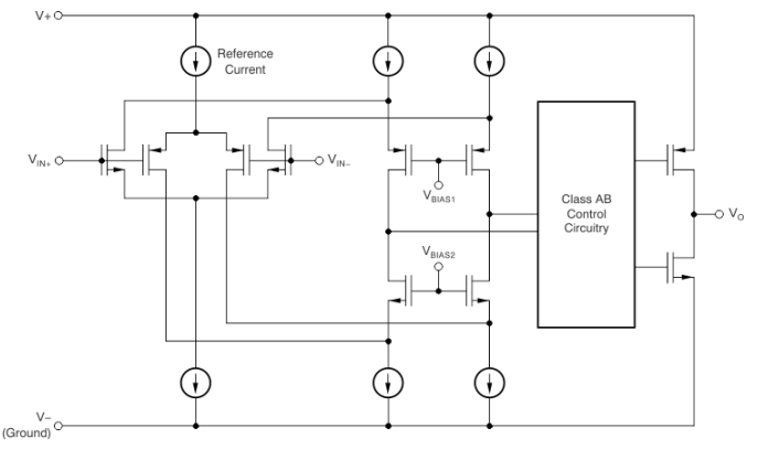
功能方框图
典型应用
应用
• 针对 AEC-Q100 1 级应用进行了优化
• 信息娱乐系统与仪表组
• 被动安全
• 车身电子装置和照明
• 混合动力汽车/电动汽车逆变器和电机控制
• 车载充电器 (OBC) 和无线充电器
• 动力总成电流传感器
• 高级驾驶辅助系统 (ADAS)
• 单电源、低侧、单向电流感应电路
龙腾半导体SGT MOSFET LSGT085R018在智慧农业无