时间:2025-04-10 10:47
人气:
作者:admin
LMV3xxA-Q1 系列包括单通道 (LMV321A-Q1)、双通道 (LMV358A-Q1) 和四通道 (LMV324A-Q1) 低压(2.5V 至 5.5V)汽车类运算放大器,具有轨至轨输出摆幅功能。这些运算放大器为空间受限、需要低压运行和高容性负载驱动的应用(例如信息娱乐系统和照明)提供了一种具有成本效益的方法。LMV3xxA-Q1 系列的容性负载驱动具有 500pF 的电容,而电阻式开环输出阻抗使其易于在更高的容性负载下保持稳定。这些运算放大器专为低工作电压(2.5V 至 5.5V)而设计,性能规格类似于 LMV3xx-Q1 器件。
数据手册:*附件:LMV358A-Q1 汽车级、双通道、5.5V、1MHz、4mV失调电压、RRO运算放大器技术手册.pdf
LMV3xxA-Q1 系列的稳健设计可简化电路设计。这些运算放大器具有单位增益稳定性,集成了 RFI 和 EMI 抑制滤波器,并且在过驱情况下不会出现相位反转。
LMV3xxA-Q1 可采用 SOIC、MSOP、SOT-23 和 TSSOP 等业界通用的封装。
特性
• 符合面向汽车应用的 AEC-Q100 标准
– 温度等级 1:–40°C 至 +125°C,TA
– 器件 HBM ESD 分类等级 2
– 器件 CDM ESD 分类等级 C6
• 低输入失调电压:±1mV
• 轨至轨输出
• 单位带宽增益积:1MHz
• 低宽带噪声:30nV/√Hz
• 低输入偏置电流:10pA
• 低静态电流:70µA/通道
• 单位增益稳定
• 内置 RFI 和 EMI 滤波器
• 可在电源电压低至 2.5V 的情况下运行
• 由于具有电阻式开环输出阻抗,因此可在更高的容性负载下更轻松地实现稳定
• 工作温度范围:–40°C 至 125°C
引脚功能和配置
典型特性
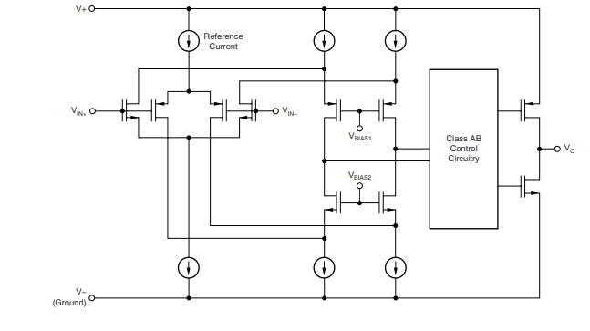
功能方框图
应用
• 针对 AEC-Q100 1 级应用进行了优化
• 信息娱乐系统与仪表组
• 被动安全
• 车身电子装置和照明
• 混合动力汽车/电动汽车逆变器和电机控制
• 车载充电器 (OBC) 和无线充电器
• 动力总成电流传感器
• 高级驾驶辅助系统 (ADAS)
• 单电源、低侧、单向电流感应电路
龙腾半导体SGT MOSFET LSGT085R018在智慧农业无