时间:2025-04-10 11:04
人气:
作者:admin
TLV900x-Q1 系列包括单通道 (TLV9001-Q1)、双通道 (TLV9002-Q1) 和四通道 (TLV9004-Q1) 低压(1.8V 至 5.5V)运算放大器,具有轨至轨输入和输出摆幅功能。这些运算放大器为空间受限、需要低压运行和高容性负载驱动的汽车应用(例如信息娱乐系统和照明)提供了一种具有成本效益的解决方案。TLV900x-Q1 系列的容性负载驱动器具有 500pF 的电容,并且电阻式开环输出阻抗使其能够在更高的容性负载下更轻松地实现稳定。这些运算放大器专为低工作电压(1.8V 至 5.5V)而设计,性能规格类似于 TLV600x-Q1 器件。
数据手册:*附件:TLV9002-Q1 适用于成本优化型应用的汽车级、双通道、5.5V、1MHz、RRIO运算放大器技术手册.pdf
TLV900x-Q1 系列稳健的设计可简化电路设计。这些运算放大器具有单位增益稳定性,集成了 RFI 和 EMI 抑制滤波器,并且在过驱情况下不会出现相位反转。
特性
• 符合面向汽车应用的 AEC-Q100 标准
– 温度等级 1:–40°C 至 +125°C,TA
– 器件 HBM ESD 分类等级 2
– 器件 CDM ESD 分类等级 C6
• 可扩展 CMOS 放大器,适用于低成本应用
• 轨至轨输入和输出
• 低输入失调电压:±0.4mV
• 单位增益带宽:1MHz
• 低宽带噪声:27nV/√Hz
• 低输入偏置电流:5pA
• 低静态电流:60µA/通道
• 单位增益稳定
• 内置 RFI 和 EMI 滤波器
• 可在电源电压低至 1.8V 的情况下运行
• 由于具有电阻式开环输出阻抗,因此在较高的电容性负载下更易稳定
• 提供功能安全
– 功能安全信息
引脚功能和配置
典型特性
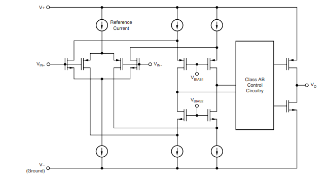
功能方框图
典型应用
应用
• 针对 AEC-Q100 1 级应用进行了优化
• 信息娱乐系统与仪表组
• 被动安全
• 车身电子装置和照明
• 混合动力汽车/电动汽车逆变器和电机控制
• 车载充电器 (OBC) 和无线充电器
• 动力总成电流传感器
• 高级驾驶辅助系统 (ADAS)
• 单电源、低侧、单向电流感应电路
龙腾半导体SGT MOSFET LSGT085R018在智慧农业无