时间:2025-04-10 11:11
人气:
作者:admin
TLV9061(单通道)、TLV9062-Q1(双通道)和 TLV9064-Q1(四通道)是单路、双路和四路低压(1.8V 至 5.5V)运算放大器,具有轨至轨输入和输出摆幅能力。此类器件是具有成本效益的方法,适用于需要低电压运行、小型封装尺寸和高容性负载驱动能力的汽车应用。虽然 TLV906x-Q1 的容性负载驱动能力为 100pF,但电阻式开环输出阻抗便于在更高的容性负载下更轻松地实现稳定。此类运算放大器专为低工作电压(1.8V 至 5.5V)而设计,性能规格类似于 OPAx316 和 TLVx316 器件,并与它们的非汽车级 TLV906x 对应产品相同。
数据手册:*附件:TLV9062-Q1 汽车类、双通道、5.5V、10MHz运算放大器技术手册.pdf
特性
• 符合面向汽车应用的 AEC-Q100 标准
– 温度等级 1:–40°C 至 +125°C,TA
– 器件 HBM ESD 分类等级 3A
– 器件 CDM ESD 分类等级 C6
• 轨至轨输入和输出
• 低输入失调电压:±0.3mV
• 单位带宽增益积:10MHz
• 低宽带噪声:10nV/√Hz
• 低输入偏置电流:0.5pA
• 低静态电流:538µA
• 单位增益稳定
• 内置 RFI 和 EMI 滤波器
• 宽电源电压范围:1.8V 至 5.5V
• 由于具有电阻式开环输出阻抗,因此可在更高的容性负载下更轻松地实现稳定
• 关断版本:TLV906xS
• 功能安全型
– 有助于进行功能安全系统设计的文档
引脚功能和配置
典型特性
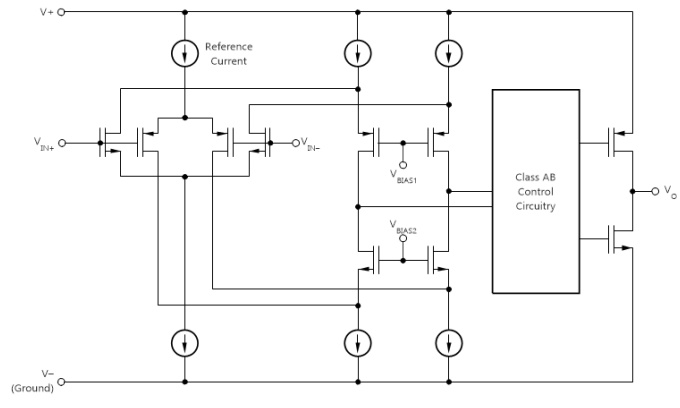
功能方框图
典型应用
比较器用于区分两种不同的信号电平。例如,比较器可用于区分过压情况和正常运行状态。TLV9062-Q1 可作为比较器使用,方法是将待比较的两个电压施加到相应的每个输入,而从输出到反相输入无任何反馈。
TLV9062-Q1 具有一个轨至轨输入和输出级,其输入共模范围超出电源轨 100mV。TLV9062-Q1 适用于在整个输入共模范围内防止相位反转。用作比较器的 TLV9062-Q1 的传播延迟等于过载恢复时间与压摆率之和。过驱动电压低于 100mV 将导致传播延迟延长,因为过载恢复时间会增加,而压摆率会降低。
应用
• 针对 AEC-Q100 1 级应用进行了优化
• 信息娱乐系统与仪表组
• 被动安全
• 车身电子装置和照明
• HEV/EV 逆变器和电机控制
• 车载 (OBC) 和无线充电器
• 动力系统电流传感器
• 高级驾驶辅助系统 (ADAS)
• 单电源、低侧、单向电流感应电路
龙腾半导体SGT MOSFET LSGT085R018在智慧农业无