时间:2025-04-10 11:20
人气:
作者:admin
TSV91xA-Q1 系列单通道、双通道和四通道运算放大器专为通用汽车应用而设计。此系列器件具有轨至轨输入和输出 (RRIO) 摆幅、宽带宽 (8MHz) 和低失调电压(0.3mV 典型值)等特性,专为需要在速度与功耗之间实现良好平衡的各种应用而设计。该系列运算放大器的单位增益稳定,具有超低输入偏置电流,这些特性使其适用于具有高源阻抗的应用。该系列器件还具有低输入偏置电流,适用于传感器接口和有源滤波。
数据手册:*附件:TSV912A-Q1 汽车级、双通道、5.5V、8MHz、RRIO运算放大器技术手册.pdf
TSV91xA-Q1 采用稳健耐用的设计,方便电路设计人员使用。特性包括具有单位增益稳定的集成 RFI-EMI 抑制滤波器,在过驱条件下不会出现反相,以及具有高静电放电 (ESD) 保护(4kV HBM)。
特性
• 轨至轨输入和输出
• 低噪声:1kHz 时为 18nV/√Hz
• 低功耗:550µA(典型值)
• 高增益带宽:8MHz
• 工作电源电压范围是 2.5V 至 5.5V
• 低输入偏置电流:1pA(典型值)
• 低输入失调电压:1.5mV(最大值)
• 低失调电压漂移:±0.5µV/°C(典型值)
• ESD 内部保护:±4kV 人体放电模型 (HBM)
• 工作温度范围:–40°C 至 125°C
引脚功能和配置
典型特性
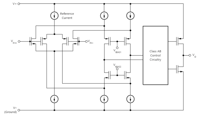
功能方框图
典型应用
应用
• 针对 AEC-Q100 1 级应用进行了优化
• 信息娱乐系统与仪表组
• 被动安全
• 车身电子装置和照明
• 混合动力汽车/电动汽车逆变器和电机控制
• 车载充电器 (OBC) 和无线充电器
• 动力总成电流传感器
• 高级驾驶辅助系统 (ADAS)
• 单电源、低侧、单向电流感应电路
龙腾半导体SGT MOSFET LSGT085R018在智慧农业无