时间:2025-04-10 14:15
人气:
作者:admin
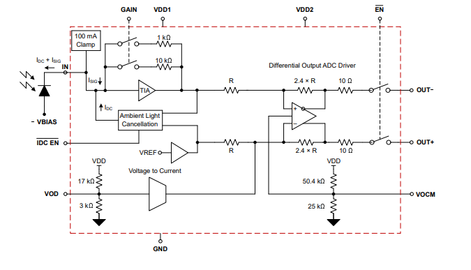
LMH32401 器件是一款增益可编程的单端输入转差分输出跨阻放大器,适用于光检测和测距(激光雷达)应用和激光测距系统。可以为 LMH32401 器件配置 2kΩ 或 20kΩ 增益。LMH32401 器件具有 1.5VPP 的输出摆幅,可驱动 100Ω 负载。
数据手册:*附件:LMH32401 可编程增益差分输出高速跨阻放大器技术手册.pdf
LMH32401 器件集成了一个 100mA 钳位电路,可以为放大器提供保护并允许器件迅速从过载输入状况中恢复。LMH32401 器件还具有一个集成式环境光消除电路,可取代光电二极管与放大器之间的交流耦合,从而节省布板空间并降低系统成本。当需要直流耦合时,可以禁用环境光消除电路。
当不使用放大器时,可以使用 EN 引脚将 LMH32401 器件置于低功耗模式,以节省电力。将放大器置于低功耗模式会使其输出引脚进入高阻抗状态。此功能允许多个 LMH32401 放大器多路复用到单个 ADC 中,EN 控制引脚将用作多路复用器选择功能。
特性
• 集成的可编程增益:2kΩ 或 20kΩ
• 性能:增益 = 2kΩ、CPD = 1pF:
– 带宽:450 MHz
– 输入参考噪声:250nARMS
– 上升,下降时间:0.8ns
• 性能:增益 = 20kΩ、CPD = 1pF:
– 带宽:275 MHz
– 输入参考噪声:49nARMS
– 上升,下降时间:1.3ns
• 集成式环境光消除
• 集成式 100mA 保护钳位
• 集成式输出多路复用器
• 宽输出摆幅:1.5 V VPP
• 静态电流:30mA
• 封装:16 引脚 VQFN 和裸片
• 温度范围:–40 至 125° C
引脚功能和配置
典型特性
功能方框图
典型应用
应用
• 机械扫描激光雷达
• 固态扫描激光雷达
• 激光测距仪
• 光学 ToF 位置传感器
• 无人机视觉
• 工业机器人激光雷达
• 移动机器人激光雷达
• 扫地机器人激光雷达
龙腾半导体SGT MOSFET LSGT085R018在智慧农业无