时间:2025-03-25 10:24
人气:
作者:admin
LM2901B-Q1 器件是业界通用 LM2901x-Q1 比较器系列的下一代版本。该下一代系列为成本敏感型应用提供了卓越的价值,其特性包括更低的失调电压、更高的电源电压能力、更低的电源电流、更低的输入偏置电流、更低的传播延迟以及更高的 2kV ESD 性能,并提供了直接替代的便利性。
数据手册:*附件:LM2901B-Q1 汽车级36V四路差分标准比较器技术手册.pdf
所有器件都包含四个独立的电压比较器,这些比较器可在宽电压范围内运行。如果两个电源的电压差处于 2V 至 36V 范围内且 VCC 比输入共模电压至少高 1.5V,那么也可以使用双电源。输出可以连接到其他集电极开路输出。
“V”版本的工作电压高达 32V,“B”版本的工作电压高达 36V。所有这些器件均符合 -40°C 至 +125°C 的 AEC-Q100 1 级温度范围。
特性
• 符合汽车应用要求
• 具有符合 AEC-Q100 标准的下列特性:
– 器件温度等级 1:-40°C 至 125°C 环境工作温度
范围
– 器件 HBM ESD 分类等级:
• “AV”版本为 1C 级
• 所有其他版本为 2 级
– 器件 CDM ESD 分类等级 C3
• 改进了“B”器件的 2kV HBM ESD
• 单电源或双电源
• 独立于电源电压的
低电源电流:
每个比较器 200uA(典型值)(“B”版本)
• 低输入偏置电流:3.5nA(典型值)(“B”器件)
• 低输入失调电流:0.5nA(典型值)(“B”器件)
• 低输入失调电压:±0.37mV(典型值)(“B”器
件)
• 共模输入电压范围包括接地
• 差动输入电压范围等于最大额定电源电压:±36V
• 输出与 TTL、MOS 和 CMOS 兼容
• 有关采用 SOT 封装的单通道版本,请参阅 TL331-
Q1 (SLVS969)
• 有关采用多种封装的双通道版本,请参阅
LM2903x-Q1 (SLCS141)
• 提供功能安全型
– 有助于进行功能安全系统设计的文档
引脚功能和配置

典型特性
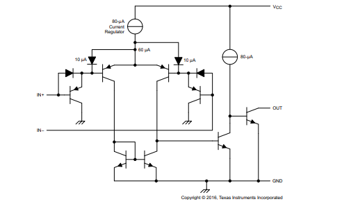
功能方框图
应用
• 汽车
– HEV/EV 和动力总成
– 信息娱乐系统与仪表组
– 车身控制模块
• 工业
• 电器
龙腾半导体SGT MOSFET LSGT085R018在智慧农业无