时间:2025-03-25 09:57
人气:
作者:admin
TLV936x-Q1 系列(TLV9361-Q1、TLV9362-Q1 和 TLV9364-Q1)是一个符合 AEC-Q100 汽车标准的 40V 成本优化型运算放大器系列。
数据手册:*附件:TLV9362-Q1 汽车级、双通道、40V、10.6MHz 轨到轨输出运算放大器技术手册.pdf
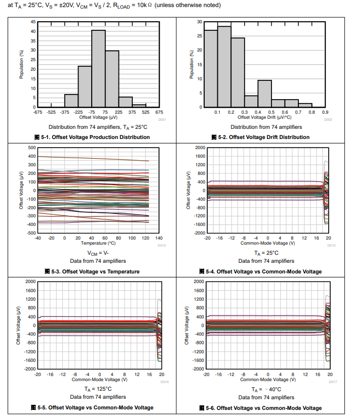
这些器件具有出色的直流和交流规格,包括轨至轨输出、低输入电压噪声密度 (6nV/√Hz)、低失调电压(典型值为 ±400µV)、低温漂(典型值为 ±1.25µV/°C)和 10.6MHz 带宽。
TLV936x-Q1 的特性(例如 EMIRR 滤波、大输出电流 (±60mA) 以及高压摆率 (25V/µs))使其成为了一款可靠的运算放大器,适用于高电压成本敏感型应用。
TLV936x-Q1 系列运算放大器采用标准封装,额定工作温度范围为 -40°C 至 125°C。
特性
• 符合面向汽车应用的 AEC-Q100 标准
– 温度等级 1:-40°C 至 +125°C
– 人体放电模型 (HBM) 静电放电 (ESD) 分级等
级:2A
– 充电器件模型 (CDM) ESD 分级等级:C6
• 低失调电压:±400µV
• 低失调电压漂移:±1.25µV/°C
• 低噪声:1kHz 时为 8.5nV/√Hz,6nV/√Hz 宽带
• 高共模抑制:110dB
• 低偏置电流:±10pA
• 轨到轨输出
• 高带宽:10.6MHz GBW,单位增益稳定
• 高压摆率:25V/µs
• 低静态电流:每个放大器 2.6mA
• 宽电源电压:±2.25V 至 ±20V,4.5V 至 40V
• 强大的 EMIRR 性能
引脚功能和配置
典型特性
功能方框图
应用
• 汽车音响主机
• 数字驾驶舱处理单元
• 远程信息处理控制单元
• 紧急呼叫 (eCall)
• 汽车有源噪声消除
• 汽车外部放大器
典型应用
龙腾半导体SGT MOSFET LSGT085R018在智慧农业无