时间:2025-03-25 11:38
人气:
作者:admin
INA310x 是一款超精密电流检测放大器,可不依赖于具有集成式比较器的电源电压,在 -4V 至 110V 的宽共模范围内测量分流电阻器上的压降。该器件在 20µV(最大值)的低失调电压、0.15%(最大值)的小增益误差和 160dB(典型值)的高直流 CMRR 等特性的综合作用下,可实现高精度电流测量。 INA310x 具有 1.3MHz 的高信号带宽,专为高压直流电流测量和快速过流保护等高速应用而设计。
数据手册:*附件:INA310B 具有比较器的-4V 至110V、1.3MHz高精度电流检测放大器技术手册.pdf
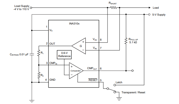
INA310x 包含一个开漏比较器和提供 0.6V 阈值的内部基准。一个外部电阻分压器设定电流跳变点。比较器具有锁存功能,可通过将 RESET 引脚接地(或悬空)进入透明状态。
INA310x 由 2.7V 至 20V 的单电源供电,消耗 1.6mA 的电源电流。 INA310x 有五个增益选项:20V/V、50V/V、100V/V、200V/V 和 500V/V。这些增益选项可以满足宽动态范围电流检测应用。
INA310x 的额定工作温度范围为 -40°C 至 +125°C,并且采用节省空间的 8 引脚 VSSOP 封装。
特性
• 宽共模电压:
– 工作电压:-4 V 至 +110 V
– 可承受电压:-20 V 至 +120 V
• 高信号带宽:1.3 MHz
• 压摆率:2.5 V/µs
• 出色的共模抑制比 (CMRR):160 dB
• 精度
– 增益误差(最大值)
• 版本 A:0.15%,10ppm/°C 漂移
• 版本 B:0.5%,20ppm/°C 漂移
– 失调电压(最大值)
• 版本 A:±20 µV,±0.25 µV/°C 漂移
• 版本 B:±150 µV,±1 µV/°C 漂移
• 板载开漏比较器
• 内部比较器电压基准:0.6V
• 传播延迟时间:1 µs
• 比较器锁存功能
• 可用增益:
– INA310A1、INA310B1:20 V/V
– INA310A2、INA310B2:50 V/V
– INA310A3、INA310B3:100 V/V
– INA310A4、INA310B4:200 V/V
– INA310A5、INA310B5:500V/V
• 封装选项:VSSOP-8
引脚功能和配置
典型特性
功能方框图
应用
• 48V 直流/直流转换器
• 48V 电池管理系统 (BMS)
• 测试和测量
• 宏远程无线电单元 (RRU)
• 48V 机架式服务器
• 48V 商用网络和服务器电源 (PSU)
• 螺线管和传动器
典型应用
龙腾半导体SGT MOSFET LSGT085R018在智慧农业无