时间:2025-03-25 11:47
人气:
作者:admin
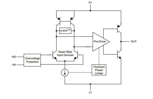
OPA206、OPA2206 和 OPA4206 (OPAx206) 是业界通用系列的下一代器件,具有输入过压保护的附加特性。这些具有超 β 输入的双极性、e‑trim™ 精密运放采用 TI 专有微调技术来实现 ±4µV(典型值)的输入失调电压和 ±0.08µV/°C(典型值)的输入失调电压漂移。当输入信号超出电源电压范围时,将会激活输入过压保护,并提供 40V 保护(超过任一电源电压范围)。借助此特性,无需再使用外部电路即可防止放大器损坏,从而减小了尺寸和成本。
数据手册:*附件:OPA206 具有超ß输入和OVP的低功耗 (240µA)、低噪声 (8nV √Hz)、精密 e-trim™ 运算放大器技术手册.pdf
OPAx206 提供在仅 220µA(典型值)电流下 3.6MHz 的速度功率比。这些器件还可在 1kHz 下实现仅 8nV/√Hz 的低电压噪声密度。得益于超 β 输入,OPAx206 具有 100pA(典型值)的超低输入偏置电流和 110fA/√Hz 的电流噪声密度。
OPAx206 具有高性能,是高精度和低功耗系统的理想选择,例如可编程逻辑控制器中的高密度模拟输入模块、现场和便携式仪表系统以及源测量单元。
特性
• 集成了高达 ±40V(超过电源电压范围)的输入过压
保护
• e-trim™ 运算放大器性能
– 低失调电压:25µV(最大值)
– 低失调电压漂移:±0.5µV/°C(最大值)
• 超 β 输入
– 输入偏置电流:500 pA(最大值)
– 输入电流噪声:110fA/√Hz
• 低噪声
– 0.1Hz 至 10Hz:0.2µVPP
– 电压噪声:8nV/√Hz
• AOL、CMRR 和 PSRR:> 124dB(在整个温度范
围内)
• 增益带宽积:3.6MHz
• 低静态电流:240µA(最大值)
• 压摆率:4V/µs
• 过载功率限制器
• 轨到轨输出
• EMI 和 RFI 已滤除的输入
• 宽电源电压范围:4.5V 至 36V
• 温度范围:-40°C 至 +125°C
引脚配置和功能
典型特性
功能方框图
应用
• 模拟输入模块
• 混合模块(AI、AO、DI、DO)
• 实验室和现场仪表
• 源测量单元 (SMU)
• 数字万用表 (DMM)
• 火车控制和管理
• 串式逆变器
• 数据采集 (DAQ)
龙腾半导体SGT MOSFET LSGT085R018在智慧农业无