时间:2025-03-25 14:16
人气:
作者:admin
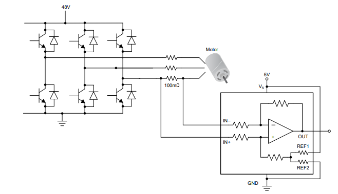
INA241x-Q1 是一款超精密双向电流检测放大器,可在 -5V 至 110V 的宽共模范围内测量分流电阻器上的压降,与电源电压无关。该器件在低失调电压(±10µV,最大值)、较小增益误差(±0.01%,最大值)和高直流 CMRR(典型值为 166dB)等特性的综合作用下,可实现高精度电流测量。INA241x-Q1 适用于开关系统中的高压双向测量,这些系统在器件输入端会出现高共模瞬态电压。由于输入端的共模电压转换,INA241x-Q1 内部的增强型 PWM 抑制电路可确保输出端的信号干扰最小。
数据手册:*附件:INA241A-Q1 具有增强型PWM抑制功能、符合 AEC-Q100标准的-4V至110V、双向、超精密电流检测放大器技术手册.pdf
INA241x-Q1 由 2.7V 至 20V 的单电源供电,消耗 2.5mA 的电源电流。INA241x-Q1 有五个增益选项:10V/V、20V/V、50V/V、100V/V 和 200V/V。运用多个增益选项,可实现在可用的分流电阻值和宽输出动态范围要求之间进行优化。
INA241x-Q1 的额定工作温度范围为 -40°C 至 125°C。
特性
• 符合面向汽车应用的 AEC-Q100 标准:
– 温度等级 1:–40°C 至 125°C,TA
• 功能安全型
– 可提供用于功能安全系统设计的文档
• 针对受开关共模电压影响的系统优化的增强型
PWM 抑制
– 支持高达 125kHz 的开关频率
• 宽共模电压:
– 工作电压:-5V 至 110V
– 可承受电压:-20V 至 120V
• 双向运行
• 较高的小信号带宽:1.1MHz(在所有增益下)
• 压摆率:8V/µs
• 阶跃响应稳定时间为 1%:1µs
• 出色的共模抑制比 (CMRR)
– 166dB 直流 CMRR
– 104dB 交流 CMRR(100kHz 时)
– 89dB 交流 CMRR(1MHz 时)
• 精度:
– 增益误差(最大值)
• 版本 A:±0.01%,±1ppm/°C 温漂
• 版本 B:±0.1%,±5ppm/°C 温漂
– 失调电压(最大值)
• 版本 A:±10µV,±0.1µV/°C 温漂
• 版本 B:±150µV,±0.5µV/°C 温漂
• 可用增益:
– INA241A1-Q1:10 V/V
– INA241A2-Q1:20 V/V
– INA241A3-Q1:50 V/V
– INA241A4-Q1:100 V/V
– INA241A5-Q1:200 V/V
• 封装选项:SOT23-8、VSSOP-8、SOIC-8、
VSSOP-10
引脚功能和配置
典型特性
功能方框图
应用
• 电子涡轮/增压器
• 电动助力转向 (EPS)
• 起动机/发电机
• 再生制动
• 制动系统
典型应用
INA241x-Q1 是一款双向电流感测放大器,能够通过共模电压为 -5V 至 +110V 的电阻分流器来测量电流。

龙腾半导体SGT MOSFET LSGT085R018在智慧农业无