时间:2025-03-25 15:17
人气:
作者:admin
在上期中,我们探讨了运算放大器电路稳定性领域的几个重要问题。
本期,为大家带来的是《高速 ADC 模拟输入前端的无源匹配技巧》,将向您展示如何利用平衡-非平衡变压器实现无源模拟输入设计的最佳性能。
引言
理解高速模数转换器 (ADC)前端设计的原理,有时就像学习一项技能。对于任何高速模拟接收器的前端设计来说,简单地放置一个平衡-非平衡变压器,然后将两条走线从变压器的次级输出连接到 ADC 的输入,这种做法并不可取。众所周知,平衡-非平衡变压器对带宽的寄生具有敏感性而且还有其他小问题。本文将向您展示如何利用平衡-非平衡变压器实现无源模拟输入设计的最佳性能。更重要的是,您不需要昂贵的平衡-非平衡变压器或高成本的衰减器就能实现所需的带宽。
选择合适的平衡-非平衡变压器或变压器的技巧
假设您不需要直流耦合,也就是说,对直流频率频段进行采样。由于平衡-非平衡变压器不需要额外的电源,因此可降低总体功耗和减小布板空间。此外,由于没有额外的电源干扰,平衡-非平衡变压器不会对连接到 ADC 的整体射频 (RF) 信号链增加额外噪声,这意味着信噪比 (SNR)或噪声谱密度不会受到影响。
图 1 展示了两种用于同一应用场景的平衡-非平衡变压器,搭配 TI 的 16 位双通道ADC3669模数转换器。尽管这两种变压器具有相同的带宽,但由于 ADC 内部采样网络的输入阻抗变化以及印刷电路板 (PCB) 布线的寄生效应,它们的响应最终会有所不同。请注意,当没有为这两种平衡-非平衡变压器进行匹配时,它们的带宽都会迅速下降。

图 1:ADC3669 和平衡-非平衡变压器带宽比较:
匹配(实线)与未匹配(虚线)
请仔细查看数据表中关于平衡-非平衡变压器的 PCB 尺寸和布局建议。我们建议严格遵循这些建议,否则平衡-非平衡变压器的响应可能会有所不同。此封装用于数据表参数采集和 S 参数测量,只有在这些条件下才能达到规格要求。
要了解平衡-非平衡变压器在特定带宽范围内的相位不平衡情况,请注意,平衡-非平衡变压器固有的相位不平衡越差,ADC 表现出的偶次谐波失真(如二次谐波失真 [HD2])就会越严重。如果 HD2 在您的频率规划应用中很重要,我们建议选择相位不平衡性能良好的平衡-非平衡变压器。在这方面并没有明确的指导,因为每种 ADC 对相位差异的灵敏度在其可用频率范围内也各不相同。一般来说,开始可以选择一个在应用带宽内相位不平衡小于等于5 度的平衡-非平衡变压器。这样的相位不平衡对射频信号链中已有的偶次谐波失真的总量影响甚微。
图 2 展示了上述两种匹配的平衡-非平衡变压器方案之间的区别,及其对使用ADC3669时的偶次谐波失真的影响。可以看到,三次谐波失真 (HD3) 在各频率范围内基本一致,没有显著差异。

图 2:ADC3669 HD2 和 HD3 的比较:高成本平衡-非平衡变压器 VS 低成本平衡-非平衡变压器
如何选择合适的平衡-非平衡变压器匹配网络
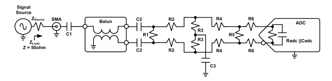
多年来,人们多次尝试仿真和完善平衡-非平衡变压器匹配网络的设计。经过数周甚至数月的仿真,并尝试理解 PCB 寄生效应后,在实际制作 PCB 时,仍可能出现匹配问题。因此,我们建议采用不同的设计流程,从图 3 所示的拓扑结构开始。

图 3:通用无源网络元件预留位置
如果您在考虑这些操作和权衡是否值得,我们建议您参考图 1。
接下来,我们逐一介绍每个元件,以便了解其在ADC 输入匹配网络中的作用或功能:
C1、C2:通常为0.1µF,这些元件用于阻断直流电流进入平衡-非平衡变压器或变压器。有些平衡-非平衡变压器设计可能连接地和/或直流电源,可能会影响变压器的功能,导致性能下降。
R1:此元件用于在直流阻断电容器后、平衡-非平衡变压器输出附近,实现反向端接。当布线长度足够长时,可能需要使用此元件。假设无法在目标频段内实现完美匹配,为了应对因匹配不完美而在频率范围内来回反射的驻波,可能需要进行反向端接。
R2、R3、R4:这些元件可用于多种匹配技术,并可采用多种组合形式来解决平衡-非平衡变压器与 ADC 之间的匹配难题。对于最宽的频带匹配,R2、R3 和 R4 通常配置为阻抗匹配器,以帮助消除平衡-非平衡变压器与 ADC 之间的驻波,并提供平衡-非平衡变压器和 ADC 所需的稳定 50Ω 阻抗。虽然这些元件被表示为电阻,但它们也可以采用电容或电感的形式。
C3:此电容器(通常为 0.1µF),用于连接 R3 中心点,为交流电流提供通路。添加 C3 也是一个不错的选择,因为当 ADC 输入达到满量程时,C3 允许这些交流电流在某个地方流动。C3 也可以放置在 R5 的位置。
R5:此元件用于在 ADC 输入端的另一侧进行反向端接,但并非总是必需的。R5 的作用与 R1 相同,但从相反的方向帮助解决可能累积的驻波问题。通常,当布线长度 ≥300mil 时,R1 或 R5 是必需的。
R6:这是一个反冲元件,通常以电阻的形式存在,但在某些情况下也可作为电感或低 Q 值铁氧体磁珠,用于抑制从 ADC 内部采样电路回流到模拟输入网络的残余电荷。此元件在使用无缓冲 ADC 时尤其重要。
在设计时,如果仅仅打算将两条走线从平衡-非平衡变压器输出连接到 ADC 输入,要格外小心。即使您收集了 S 参数、进行了仿真并向同事展示了设计,这种方法可能仍然代价高昂,除非您对该平衡-非平衡变压器与 ADC 组合有丰富的使用经验。
如何使用 ADC3669
在我们的示例中,我们使用 16 位双通道ADC3669来进行 1.5Ghz 模拟采样带宽的宽带前端匹配设计。该示例还使用了 Mini-Circuits 的TCM2-33WX+ 平衡-非平衡变压器,该变压器具有 3GHz 的带宽和较低的插入损耗,相比于其他更容易匹配的高成本平衡-非平衡变压器来说,这款变压器的性价比更高。此外,相比其他同频率范围的低成本变压器,该变压器具有非常好的相位不平衡性能,小于 5 度。
使用图 3 中的通用电路,定义匹配时所需的元件不是纯阻性元件。在这种情况下,我们将使用电阻器 (R)、内部寄生电容 (C) 和电感器 (L)(R2、R3 和 R6)的组合方案;请参阅图 4。

图 4:最终确定的无源网络匹配
PCB 寄生效应仍然是一个问题,因此需要在您的电路板上测试几个不同的迭代版本。
获取平衡-非平衡变压器和 ADC 的两组S 参数(如果有),并使用您喜欢的仿真软件。使用图 3 中给定的匹配网络格式,并对 R2、R3 和 R4 采用以下两种方法之一:
衰减器方法(R2、R3 和 R4 分别约为 8.6Ω、140Ω 和 8.6Ω),将提供 3dB 的衰减。要了解有关此方法的更多信息,请参阅 Electronic Products 杂志上的文章“揭示射频转换器模拟输入的满量程奥秘”。
分别针对 R2、R3 和 R4 的R、C 和 L 方法,有助于使用 L 作为最后一个元件来抵消 ADC 的 C。这种方法可以使带宽趋于平坦,从而使平衡-非平衡变压器在其额定带宽内发挥性能。不过,这种方法需要一定的迭代。
此方法的目标是不使用有损耗的衰减器。因此,要获得 R、C 和 L 方法的更多背景信息,请参见 图 5、图 6 和 图 7,了解在网络中改变 L、C 和 R 的作用(参见图 4),以及它们在定义最终带宽和网络匹配方面的作用。
图 5 展示了在保持其他元件值不变的情况下,改变 L 值对带宽的影响。可以看到,随着 L 值的增加,带宽会逐渐减小。这意味着 L 值对 ADC 的 C 产生了不利的反应性效应。

图 5:通带平坦度响应与不同 R4 位置的 L 值
图 6 展示了在保持其他元件值不变的情况下,改变 C 值对带宽的影响。可以看到,随着 C 值的减小,带宽缓慢提高,但带宽平坦度有所下降。这意味着 C 值对平衡-非平衡变压器在频率范围内的回波损耗产生了反应性效应。这些电容器有助于保持平衡-非平衡变压器的带宽与频率。

图 6:通带平坦度响应与不同 R3 位置的 C 值
图 7 展示了在保持其他元件值不变的情况下,改变 R 值对带宽的影响。可以看到,随着 R 值的增加,带宽缓慢提高,但平坦度有所下降,或者在带宽响应中出现峰值。R 值的影响几乎与 L 值相同,因此保持了平衡-非平衡变压器和 ADC 所需的阻抗匹配。

图 7:通带平坦度响应与不同 R2 位置的 R 值
仿真 R、C 和 L 方法将为您提供一个良好的起点,使用仿真软件中的“调整”功能,可以看到每个元件在网络匹配中的作用。确定一些合适的初始值,有助于在需要的情况下迭代和完善匹配时,明确应采用的方向。
在匹配设计过程中,对转换器的应用带宽进行交流性能扫描,可以洞察性能的动态变化,确保 ADC 没有出现任何问题。
图 8 展示了使用我们描述的方法,将输入网络匹配到1.5Ghz时,测得的ADC3669带宽内的交流性能(SNR 和无杂散动态范围 [SFDR])。

图 8:最终匹配网络的交流性能 (SNR/SFDR) 与频率间的关系
结语
这里提供了设计千兆赫兹范围内的平衡-非平衡变压器与 ADC 匹配网络的基本步骤,旨在避免您的下一次匹配工作受限于带宽:
选择具有一定带宽余量的平衡-非平衡变压器或变压器,从而满足您的特定应用需求。
如果 HD2 对您的频率应用非常重要,请选择相位不平衡小于等于 5 度的平衡-非平衡变压器。
一个简化的输入网络就可以为大多数使用平衡-非平衡变压器或放大器与 ADC 匹配的设计提供初始占位符。
虽然可能不需要每个列出的元件,但在初期阶段它们可能是有益的,因为仿真中无法捕捉所有的电路板布局布线和 PCB 寄生效应。
了解可能影响带宽性能的权衡因素,其中一些权衡可能会影响 ADC 的线性性能。
龙腾半导体SGT MOSFET LSGT085R018在智慧农业无