时间:2025-03-26 10:23
人气:
作者:admin
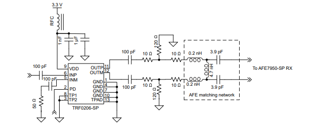
TRF0206-SP 是一款超高性能耐辐射射频 (RF) 放大器,专门针对 RF 应用进行了优化。在驱动高性能 ADC12DJ3200QML-SP等模数转换器 (ADC) 时,交流耦合应用需要进行单端至差分转换,此款器件是这类应用的理想之选。片上匹配元件可对印刷电路板 (PCB)实现方案进行简化,并在可用带宽内提供最高性能。此器件采用德州仪器 (TI) 先进的互补 BiCMOS 工艺制造,并采用航天级 LCCC 封装。该器件由 3.3V 单轨电源供电。断电功能有助于实现节能。
数据手册:*附件:TRF0206-SP 耐辐射加固保障 (RHA)、10MHz 至 6.5GHz 3dB BW 单端转差分放大器技术手册.pdf
特性
• 已通过 QMLV(QML V 级)MIL-PRF-38535 认
证,SMD 5962R2122001VXC
– 耐辐射加固保障 (RHA) 能力高达 100krad (Si)
总电离剂量 (TID)
– 单粒子锁定 (SEL) 抗扰度为
LET = 75 MeV-cm2
/mg
• 支持军用级温度范围
-55°C 至 +125°C
• 可用作 ADC 驱动器,具备出色的单端至差分转换
性能
• 在差分至单端模式下运行,用作 DAC 缓冲器
• 3dB 带宽:6.5GHz
• 1dB 增益平坦度:4.8GHz
• 单端至差分的固定功率增益为 12.5dB
• OIP3 性能:
– 2GHz 时为 38dBm
– 6GHz 时为 32dBm
• P1dB 性能:
– 2GHz 时为 12dBm
– 6GHz 时为 10dBm
• 噪声系数:
– 2GHz 时为 8dB
– 6GHz 时为 9dB
• 增益和相位不平衡:±0.4dB 和 ±3º
• 关断特性
• 单电源运行:3.3V
• 有效电流:130mA
引脚功能和配置
典型特性
功能方框图
应用
• 射频采样或 GSPS ADC 驱动器
• 航天和国防
• 高速数字转换器
• 雷达成像有效载荷
• 命令和数据处理系统
• 通信有效载荷
典型应用
龙腾半导体SGT MOSFET LSGT085R018在智慧农业无