时间:2025-03-26 10:13
人气:
作者:admin
OPA593 是一款高压 (85V)、高精度、宽带宽 (10MHz)、高输出电流 (250mA)、单位增益稳定功率运算放大器。
数据手册:*附件:OPA59385V、100µV、宽带宽 (10MHz)、高输出电流 (250mA) 精密运算放大器技术手册.pdf
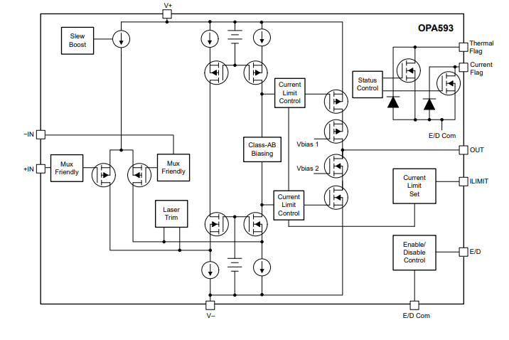
OPA593 采用激光修整技术来改善失调电压(20µV,典型值)和失调电压温漂(0.4µV/°C,典型值),因此无需校准。该器件具有多路复用器友好型 输入,可实现电源轨的差分输入电压范围,并有助于提高多通道系统的稳定性能。
可以使用一个外部电阻器来限制具有指定精度的电流,从而提供更为精确的测量。在过流或过热条件下,该器件会通过状态标志来指示错误操作。所含的禁用功能用于关断该器件,从而实现省电并将输出置于高阻抗状态。
该器件具有单位增益稳定特性,可用作高阻抗缓冲器。宽带宽和高压摆率可实现高信号增益。由于具有高输出电流和容性驱动,该器件能够驱动用于提供更高系统电流的外部场效应晶体管 (FET),例如在数字电源中。
特性
• 宽电源范围:
– 8V (±4V) 至 85V (±42.5V)
• 低失调电压:±20µV
• 低失调电压漂移:±0.4µV/°C
• 高输出电流:250mA
• 宽增益带宽:10MHz
• 高压摆率:45V/µs,上升
• 低噪声:10 kHz 时为 7nV/√Hz
• 多路复用器友好型输入
• 轨到轨输出
• 静态电流:
– 启用:3.25mA
– 禁用:250μA
• 额定电流限制精度
• 过热和过流标志
• 温度范围:–40°C 至 +125°C
• 封装:12 引脚 WSON
引脚功能和配置
典型特性
功能方框图
应用
• 半导体测试
• 半导体制造
• 可编程直流电源
• LCD 测试
• CT 和 PET 扫描仪
典型应用
龙腾半导体SGT MOSFET LSGT085R018在智慧农业无