时间:2025-03-28 09:26
人气:
作者:admin
LMH34400 是业内超小型固定增益、单端跨阻放大器,适用于光探测和测距 (LIDAR) 应用和激光测距系统。 LMH34400 可产生 1.0V PP 的输出摆幅,并具有 50nA RMS 的输入参考噪声。
数据手册:*附件:LMH34400 具有集成钳位和环境光消除功能的240MHz单端跨阻放大器技术手册.pdf
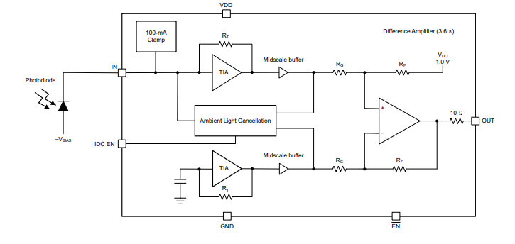
LMH34400 具有集成的 100mA 电流钳位,可保护放大器,使器件在出现过载输入时能迅速恢复正常。 LMH34400 还有一个集成式环境光消除 (ALC) 电路,可取代光电二极管与放大器之间的交流耦合,从而节省布板空间和系统成本。如果要测量的频率信号内容小于 400kHz,请禁用 ALC 环路。
当不使用放大器时,可以使用 EN 引脚将 LMH34400 置于低功耗模式,以节省能源。此功能允许将多个 LMH34400 放大器多路复用至接收信号链下一级的输入,同时 EN 控制引脚提供多路复用器选择功能。 LMH34400 提供单端输出并经过优化,可与基于时数转换器 (TDC) 的 LIDAR 系统一同使用。
特性
• 积分增益:40kΩ
• 性能,CPD = 1pF:
– 带宽:240MHz
– 输入参考噪声:50nARMS
– 上升、下降时间:1.5ns
• 集成式环境光消除
• 集成式 100mA 保护钳位
• 静态电流:20mA
• 低功耗模式电流:1.5mA
• 温度范围:–40°C 至 +125°C
引脚功能和配置
典型特性
功能框图
典型应用
应用
• 机械扫描激光雷达
• 固态扫描激光雷达
• 激光测距仪
• 光学 ToF 位置传感器
• 无人机视觉
• 工业机器人激光雷达
• 移动机器人激光雷达
• 扫地机器人激光雷达
龙腾半导体SGT MOSFET LSGT085R018在智慧农业无