时间:2025-03-28 10:45
人气:
作者:admin
OPA4H014-SEP 是一款低功耗 JFET 输入运算放大器,具有良好漂移性能和较低的输入偏置电流。凭借其包括 V– 在内的输入范围和轨至轨输出,设计人员可以利用 JFET 放大器的低噪声特性,同时还可以连接到单电源精密模数转换器 (ADC) 和数模转换器 (DAC)。
数据手册:*附件:OPA4H014-SEP 抗辐射、11MHz、低噪声、精密轨到轨输出JFET放大器技术手册.pdf
OPA4H014-SEP 可实现 11MHz 单位增益带宽和 20V/µs 压摆率,同时仅消耗 1.8mA(典型值)的静态电流。此器件由 4.5V 至 18V 单电源或 ±2.25V 至 ±9V 双电源供电。
运算放大器采用 14 引脚塑料 TSSOP 封装,可抵御高达 43MeV•cm ^2^ /mg (SET) 的辐射,并且在高达 30krad(Si) 的条件下无 ELDRS
特性
• 抗辐射
– 单粒子锁定 (SEL) 对于 43MeV•cm2
/mg 的抗扰
度
– 在 30 krad(Si) 的条件下无 ELDRS
– 每个晶圆批次的 RLAT 总电离剂量 (TID) 高达
30 krad(Si)
• 增强型航天塑料
– Au 键合线和 NiPdAu 铅涂层
– 采用增强型模塑化合物实现低释气
– 制造、组装和测试一体化基地
– 延长了产品生命周期
– 延长了产品变更通知周期
– 产品可追溯性
• 非常低的温漂:1 μV/°C(最大值)
• 极低的偏移:120 μV
• 低输入偏置电流:10 pA(最大值)
• 低噪声:5.1 nV/√Hz
• 压摆率:20 V/μs
• 低电源电流:2 mA(最大值)
• 输入电压范围包括 V– 电源
• 宽电源电压范围:4.5V 至 18V
引脚功能和配置
典型特性
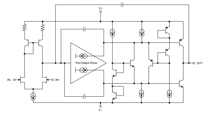
功能框图
典型应用
应用
• 卫星运行状况监控和遥测
• 科学勘探有效载荷
• 姿态和轨道控制系统 (AOCS)
• 卫星电力系统 (EPS)
• 通信负载
• 雷达成像有效载荷
龙腾半导体SGT MOSFET LSGT085R018在智慧农业无