时间:2025-03-28 10:54
人气:
作者:admin
OPAx310 系列运算放大器包括单通道 (OPA310)、双通道 (OPA2310) 和四通道 (OPA4310) 低压(1.5V 至 5.5V)高输出电流运算放大器,具有轨到轨输入和输出摆幅功能。OPAx310S 还具有非常快的关断响应,启用时间通常为 0.9µs,当应用涉及放大器信号链的占空比时,可以节省功耗。OPAx310 系列具有强大的 ESD 性能和失效防护输入 ESD 结构,输入端与正电源轨之间无二极管连接。
数据手册:*附件:OPA2310 双通道、5.5V、3MHz、高输出电流 (150mA)、快速关断 (1μs) 运算放大器技术手册.pdf
OPAx310 提供电源板、标准、小型封装等型号,并具有内部电流限制保护和热关断保护功能,可在以高输出电流运行时实现更高的稳健性。OPAx310 的摆幅非常接近电源轨,并且在 5.5V 电源电压下的整个温度范围内短路电流最小为 75mA。通过仔细并联连接多个运算放大器,可以提高输出电流能力。OPAx310 器件非常适合 LED 驱动器、LCD 驱动器、激光驱动器、TEC 驱动器应用,也可用作基准缓冲器、保护放大器或分立式 LDO。
OPAx310 系列的可靠设计有助于简化电路设计。这些运算放大器集成了 RFI 和 EMI 抑制滤波器,在输入过驱条件下不会出现相位反转。这些器件还提供出色的交流性能,增益带宽为 3MHz,无持续振荡时的容性负载高达 250pF,使设计人员能够实现更高的性能和更低的功耗。
特性
• 高输出电流:5.5V 时 ISC 典型值为 ±150mA
• 从关断状态快速使能:0.9µs(典型值)
• 宽工作电源电压:1.5V 至 5.5V
• 低输入失调电压:±250µV(典型值)
• 失效防护输入:输入端与 V+ 之间没有二极管
• 优化的静态电流:165µA/通道(典型值)
• 轨到轨输入和输出
• 增益带宽积:5.5V 时典型值为 3MHz
• 热本底噪声:16nV/√Hz(典型值)
• 单位增益稳定
• 驱动高达 250pF 的电容,而不会出现持续振荡
• 内置 RFI 和 EMI 滤波输入引脚
• 工作温度范围:-40°C 至 125°C
引脚配置和功能
典型特性
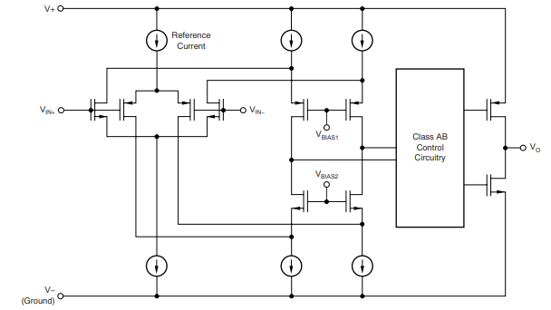
功能方框图
典型应用
应用
• 光学模块
• 基准缓冲器、保护放大器
• 麦克风前置放大器
• 照明和 LED 驱动器
• 4 mA 至 20 mA 环路驱动器
• 可编程电流源
• 低侧电流检测电路
龙腾半导体SGT MOSFET LSGT085R018在智慧农业无