时间:2025-03-28 14:30
人气:
作者:admin
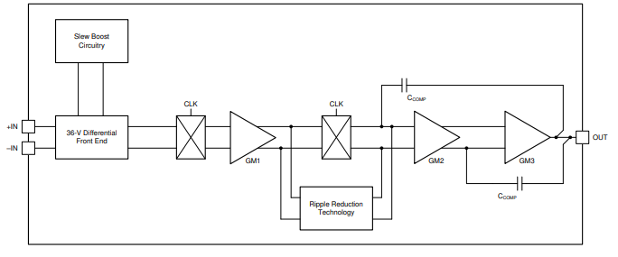
OPA182、OPA2182 和 OPA4182 (OPAx182) 是超低噪声、快速稳定、零漂移、高精度运算放大器。这些器件提供轨到轨输出操作,并具有独特的多路复用友好型架构和受控启动系统。这些器件还具有出色的交流性能,以及仅 0.45µV 的失调电压和 0.003µV/°C 的温度漂移。所有这些特性使 OPAx182 成为数据采集、电池测试、模拟输入模块、称重秤,以及任何其他需要高直流精度和低噪声的系统的理想选择。
数据手册:*附件:OPA182 高精度、36V、5MHz、单路、低噪声、零温漂、多路复用器友好型放大器技术手册.pdf
支持多路复用器的输入架构可在施加较大的输入差分电压时防止产生浪涌电流,从而提高了多通道系统的趋稳性能。此外,控制启动系统可在升高电源轨电压时抑制浪涌电流,同时在运输、装卸和组装期间提供强大的 ESD 保护。
该器件的额定温度范围为 –40°C 至 +125°C。
特性
• 超高精度:
– 零漂移:0.003μV/°C
– 超低失调电压:4μV(最大值)
• 出色的直流精度:
– CMRR:168dB
– 开环增益:170dB
• 低噪声:
– 1kHz 时,en 为:5.7nV/√Hz
– 0.1Hz 至 10Hz 噪声:0.12µVPP
• 出色的动态性能:
– 增益带宽:5MHz
– 压摆率:10V/µs
– 快速稳定:10V 阶跃,0.01%,1.7µs
• 强大设计:
– 多路复用器友好型输入
– 输入已滤除 RFI 和 EMI
• 宽电源电压:±2.25V 至 ±18V,4.5V 至 36V
• 静态电流:0.85mA
• 轨至轨输出
• 输入包括负电源轨
引脚配置和功能
典型特性
功能方框图
应用
• 电池测试
• 直流电源、交流电源、电子负载
• 数据采集 (DAQ)
• 半导体测试
• 称重计
• 模拟输入模块
• 流量发送器
龙腾半导体SGT MOSFET LSGT085R018在智慧农业无