时间:2025-03-28 14:19
人气:
作者:admin
TLV380x/TLV3811(C) 是具有宽电源电压范围和 3GHz 超高切换频率的 225ps 高速比较器。这些器件具有 2.7V 至 5.25V 的单电源工作电压范围和 2.7V 至 5.25V 的双电源工作电压范围,采用业界通用的小型封装承载所有特性,是激光雷达、差分线路接收器应用以及测试和测量系统的理想选择。
数据手册:*附件:TLV3801 具有LVDS输出的225ps高速比较器技术手册.pdf
TLV380x/TLV3811(C) 具有 5ps 的强大输入过驱性能,并且能够检测仅 240ps 的窄脉冲宽度。这些器件具有输入过驱可实现较小传播延迟变化,并且能够检测窄脉冲,是飞行时间 (ToF) 应用(例如工厂自动化和无人机视觉)的理想选择。
TLV380x/TLV3811(C) 的低压差分信号 (LVDS) 输出有助于提高数据吞吐量并优化功耗。同样,互补输出有助于通过抑制每个输出上的共模噪声来降低 EMI。LVDS 输出旨在驱动和直接连接可接受标准 LVDS 输入(例如大多数 FPGA 和 CPU)的其他应用下游器件。
TLV3801 和 TLV3802 分别采用 8 引脚 WSON 和 12 引脚 WSON 封装,而 TLV3811(C) 采用微型 6 引脚 DSBGA 封装,均非常适合空间敏感型应用,例如光学传感器模块。
特性
• 低传播延迟:225 ps
• 低过驱动分散:5 ps
• 静态电流:17mA
• 高切换频率:3GHz/6Gbps
• 窄脉宽检测功能:240ps
• LVDS 输出
• 分离输入和输出接地基准
• 单电源电压:2.7V 至 5.25V
• 低输入失调电压:±0.5mV
• 内部 2mV 迟滞:TLV380x
• 内部 1.1mV 迟滞:TLV3811
• 内部 0mV 迟滞:TLV3811C
• 封装:TLV3801(8 引脚 WSON)、TLV3811(C)
(6 引脚 DSBGA)、TLV3802(12 引脚 WSON)
引脚功能和配置
典型特性
方框图
应用
• 激光雷达中的距离感测
• 飞行时间传感器
• 示波器和逻辑分析仪中的高速触发器功能
• 高速差分线路接收器
• 无人机视觉
典型应用
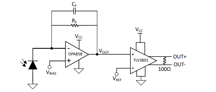
TLV380x/TLV3811(C)可与高性能放大器(如OPA858)配合使用创建一个光接收器,如图8-1所示。光电二极管在光导模式下运行:曝光发光会引起通过光电二极管的反向电流。将偏置电压施加到运算放大器的非。反相输入,以防止负电源饱和。OPA858带电流导通通过二极管,并将其转换为电压,以便高速比较器检测。TLV380x然后,TLV3811(C)将根据设置的阈值(Vref)输出适当的LVDS信号。
龙腾半导体SGT MOSFET LSGT085R018在智慧农业无