时间:2025-03-31 09:32
人气:
作者:admin
L2720W 是采用 SO16 (宽) 封装的单片集成电路,旨在用作功率运算放大器,应用范围广泛,包括伺服放大器和电源。
数据手册:*附件:L2720W 低压降双功率运算放大器技术手册.pdf
它特别适用于驱动线圈、感性负载和电机。
高增益和高输出功率能力可在需要运算放大器/功率升压器组合时提供卓越的性能。
功能特性
引脚图和配置
方框图
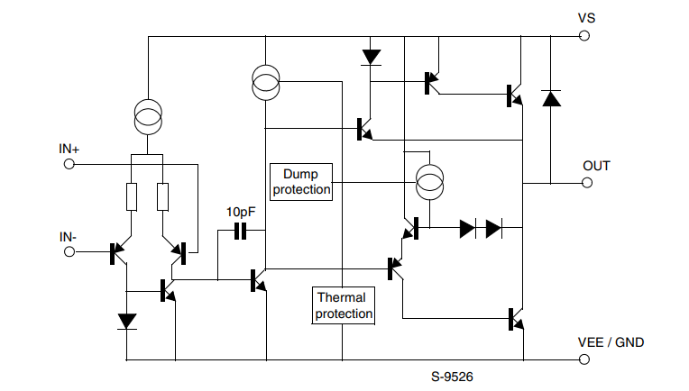
示意图
特性曲线
封装机械数据
龙腾半导体SGT MOSFET LSGT085R018在智慧农业无