时间:2025-03-31 14:41
人气:
作者:admin
LMH5485-SP 是一款辐射、低功耗、电压反馈、全差分放大器 (FDA),输入共模范围低于负电源轨和轨至轨输出。专为功耗敏感型数据采集系统而设计,在这些系统中,高密度对于高性能模数转换器 (ADC) 或数模转换器 (DAC) 接口设计至关重要。
数据手册:*附件:LMH5485-SP 耐辐射 (RHA) 850MHz 全差分放大器技术手册.pdf
LMH5485-SP 具有所需的负电源轨输入,可用于连接直流耦合、以接地为中心的源信号。此负电源轨输入搭配轨至轨输出,只需使用一个 2.7V 至 5.1V 的电源,即可轻松将单端接地基准双极信号源与各种逐次逼近寄存器 (SAR)、Δ-Σ 或流水线 ADC 相连接。 LMH5485-SP 还为此类 ADC 驱动应用提供出色的直流精度,并可在 –55°C 至 +125°C 的宽温度范围内运行。
特性
• 已通过 QMLV(QML V 级)MIL-PRF-38535 认
证,SMD 5962R1920401VXC
– 辐射加固保障 (RHA) 能力高达 100krad (Si) 总
电离剂量 (TID)
– 单粒子闩锁 (SEL) 对于 LET 的
抗扰度 = 85MeV-cm2/mg
– 支持军用级温度范围:..-55°C 至 125°C
• 全差分放大器 (FDA) 架构
• 带宽:490MHz (G = 2V/V)
• 增益带宽积(GBWP):850MHz
• 压摆率:1400V/µs
• HD2、HD3:–79dBc、–97dBc(10MHz、2
VPP)
• 输入电压噪声:2.4nV/√Hz (f > 100kHz)
• 输入失调电压、温漂:±100µV、±0.5µV/°C
• 负轨输入 (NRI)、轨到轨输出 (RRO)
• 输出共模控制
• 电源:
– 电源电压范围:2.7V 至 5.1V
– 静态电流:10.1mA(5V 电源)
– 断电能力:2µA(典型值)
引脚功能和配置
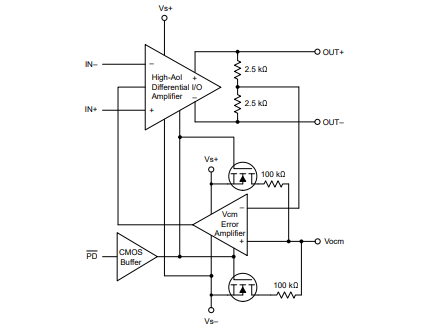
典型特性
方框图
应用
• 低功耗高性能 ADC 驱动器:
– SAR、ΔΣ 和流水线
• 差分 DAC 输出驱动器
• 命令和数据处理
• 运载火箭系统
• 空间成像系统:
– 光学成像有效载荷
– 雷达成像有效载荷
– 热成像摄像机
龙腾半导体SGT MOSFET LSGT085R018在智慧农业无