时间:2025-04-01 11:17
人气:
作者:admin
THS4541-DIE 是一款低功耗、电压反馈、全差分放大器 (FDA),输入共模范围低于负轨和轨到轨输出。 这是一款裸片产品,适用于多芯片模块 (MCM)、系统级封装 (SiP)、板载芯片 (COB)、混合系统以及要求超小尺寸的系统。 THS4541-DIE 专为低功耗数据采集系统而设计,其中高密度对于高性能模数转换器 (ADC) 或数模转换器 (DAC) 接口设计至关重要。
数据手册:*附件:THS4541-DIE 负轨输入、轨到轨输出、精密850MHz全差分放大器技术手册.pdf
THS4541-DIE 具有所需的负电源轨输入,可用于连接直流耦合、以接地为中心的源信号。此负电源轨输入搭配轨至轨输出,只需使用一个 2.7V 至 5.4 V 的电源,即可轻松将单端接地基准双极信号源与各种逐次逼近寄存器 (SAR)、Δ-Σ 或流水线 ADC 相连接。
特性
• 带宽:500 MHz (G = 2V/V)
• 增益带宽积:850MHz
• 压摆率:1500 V/µs
• HD2:10MHz 时为 –95dBc(2VPP,RL = 500Ω)
• HD3:10MHz 时为 –90dBc(2VPP,RL = 500Ω)
• 输入电压噪声:2.2nV/√Hz (f > 100kHz)
• 低温漂:±0.5µV/°C(典型值)
• 负电源轨输入 (NRI)
• 轨到轨输出 (RRO)
• 电源:
– 单电源电压范围:2.7V 至 5.4V
– 双电源电压范围:±1.35V 至 ±2.7V
– 静态电流:10.1mA(5V 电源)
• 断电能力:2µA(典型值)
典型特性
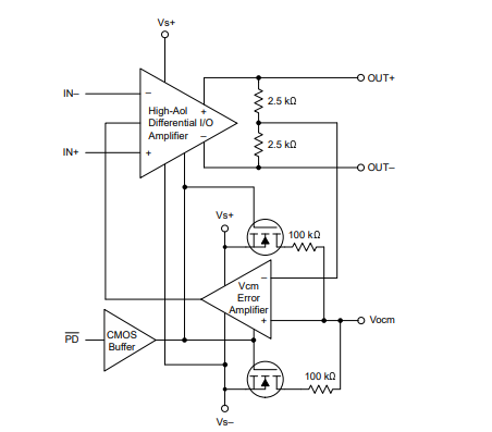
功能方框图
典型应用
应用
• 低功耗高性能 ADC 驱动器:
– SAR、ΔΣ 和流水线
• 低功耗、高性能(直流或交流耦合):
– 单端至差分放大器
– 差分至差分放大器
• 差分有源滤波器
• 实现 DAC 输出的差分跨阻
• ADC3xxx 系列低功耗、高性能 ADC 的直流耦合或
交流耦合接口
龙腾半导体SGT MOSFET LSGT085R018在智慧农业无