时间:2025-03-18 14:05
人气:
作者:admin
低功耗 TLV904x-Q1 系列包括单通道、双通道和四通道超低压(1.2V 至 5.5V)运算放大器,具有轨到轨输入和输出摆幅功能。TLV904x-Q1 凭借低静态电流(10µA,典型值)和在低至 1.2V 的电源电压下运行的能力实现功耗节省。这些器件具有成本效益,适用于需要低压运行的电源和空间受限型应用。
数据手册:*附件:TLV9044-Q1 具有低静态电流 (10μA) 的汽车级、四通道、5.5V、350kHz、超低1.2V运算放大器技术手册.pdf
TLV904x-Q1 系列的稳健设计可简化电路设计。这些运算放大器集成了 RFI 和 EMI 抑制滤波器,具有单位增益稳定性,并且在输入过驱条件下不会出现相位反转。这类器件还提供出色的交流性能和 350kHz 增益带宽,可驱动 100pF 高容性负载,助力设计人员实现更高的性能和更低的功耗。
特性
引脚配置和功能
典型特性
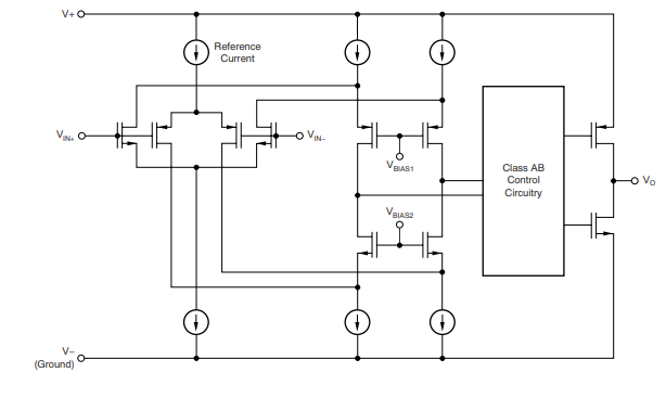
功能方框图
应用
• HEV/EV OBC 和直流/直流转换器
• 脚踢开启模块
• 热管理
• 汽车门禁和安全系统
典型应用
龙腾半导体SGT MOSFET LSGT085R018在智慧农业无