时间:2025-03-19 10:20
人气:
作者:admin
OPA391、OPA2391 和 OPA4391 (OPAx391) 精密放大器器件具有高带宽 (1MHz) 和超低静态电流 (24µA) 的独特组合。这些特性加上轨到轨输入和输出,使这些器件成为高增益、低功耗应用的理想选择。10fA 的超低输入偏置电流、仅 45µV 的失调电压(最大值)和 1.2µV/°C 的温漂有助于在具有严苛低功耗要求的比例式传感器和电流分析传感器前端中保持高精度。
数据手册:*附件:OPA4391 四通道、微功耗、高速度功率比、低偏置电流 RRIO 精密运算放大器技术手册.pdf
OPAx391 使用德州仪器 (TI) 专有的 e‑trim™ 运算放大器技术,实现了超低失调电压和低输入温漂的独特组合,无需任何输入切换或自动置零技术。基于 CMOS 的技术平台还采用现代、稳健的输出级设计,可耐受高输出电容,从而缓解典型低功耗放大器中常见的稳定性问题。
特性
• 低 IQ:24µA
• 增益带宽积:1MHz
• 低输入偏置电流:10fA
• 低失调电压:±45µV(最大值)
• 低温漂:±1.2µV/°C
• 低电源电压运行范围:1.7V 至 5.5V
• 输入共模范围超出电源轨 ±100mV
• 快速压摆率:1V/µs
• 高负载电容驱动
• 高输出电流驱动:60mA
• 轨到轨输出
• EMI 和 RFI 已滤除的输入
• 小型封装选项:SC-70,DSBGA
引脚配置和功能
典型特性
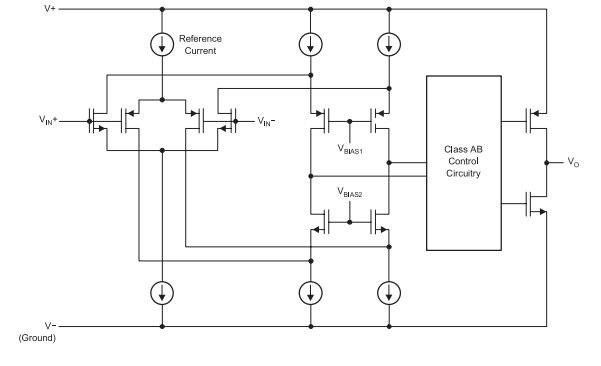
功能方框图
应用
• 便携式电子产品
• 流量变送器
• 血糖监测仪
• 过程分析(pH、气体、力和湿度)
• 温度变送器
• 压力变送器
• 医疗传感器贴片
• 楼宇自动化
• 可穿戴健身和活动监测仪
• 气体检测仪
• 模拟安防摄像机
典型应用
图 7-1 显示了一个与三端非偏置 CO 传感器配合使用的简单微功耗恒电位仪电路。该设计同样适用于许多其他类型的三端气体传感器或电化学电池。基本传感器具有三个电极:感应或工作电极 (WE)、计数器电极 (CE) 和参考电极 (RE)。电流在 CE 和 WE 之间流动,其大小与检测到的浓度成正比。RE 监测内部参考点的电势。对于非偏
置传感器,必须通过调节 CE 上的偏置将 WE 和 RE 保持在相同的电势。通过由 U1 形成的恒电位仪电路,伺服反馈操作会将 RE 引脚保持在由 VREF 设置的电势。由于传感器的大电容,R1 可保持稳定性。C1 和 R2 形成恒电位仪积分器并设置反馈时间常数。U2 形成跨阻放大器 (TIA),以将产生的传感器电流转换为与之成正比的电压。
龙腾半导体SGT MOSFET LSGT085R018在智慧农业无