时间:2025-03-21 14:48
人气:
作者:admin
THS2630 属于全差分输入和差分输出器件系列,该系列器件使用德州仪器 (TI) 先进的高压互补双极工艺制造。
数据手册:*附件:THS2630 35V、180MHz高速低噪声全差分放大器技术手册.pdf
THS2630 使用从输入到输出的真正全差分信号路径,具有高达 ±17.5V 的高电源电压。这种设计带来了出色的共模噪声抑制能力(800kHz 时为 95dB)和总谐波失真(2V PP、250kHz 时为 −108dBc)。高电压差分信号链可通过宽电源电压范围提高裕量和动态范围,而无需为差分信号的每个极性添加单独的放大器。
THS2630 在 –40°C 至 +85°C 的宽温度范围内运行。
特性
• 高性能
– 带宽:187MHz(VCC = ±15V,G = 1V/V)
– 压摆率:75V/µs
– 增益带宽积:245MHz
– 失真:-108dBc THD(2VPP、250kHz 时)
• 电压噪声
– 1/f 电压噪声拐角频率:85Hz
– 输入基准噪声 1.1nV/√Hz
• 单电源电压范围:5V 至 35V
• 静态电流(关断):770µA (THS2630S)
引脚功能和配置
典型特性
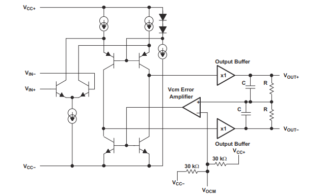
功能方框图
应用
• 单端至差分转换
• 差分 ADC 驱动器
• 差分抗混叠
• 差分发送器和接收器
• 输出电平转换器
• 医疗超声波
龙腾半导体SGT MOSFET LSGT085R018在智慧农业无