时间:2025-03-21 14:39
人气:
作者:admin
OPA1633 是一款全差分放大器,旨在驱动高性能音频模数转换器 (ADC) 或用作 D 类放大器的前置驱动器。
数据手册:*附件:OPA1633 超低失真195MHz全差分音频放大器技术手册.pdf
OPA1633 可实现卓越的音频质量、极低的噪声、大输出电压摆幅和高电流驱动。 OPA1633 具有 200MHz 的出色增益带宽以及 80V/µs 的超快压摆率,可实现极低的失真。非常低的输入电压噪声 1.1nV/√Hz 可进一步提供更大信噪比和动态范围。
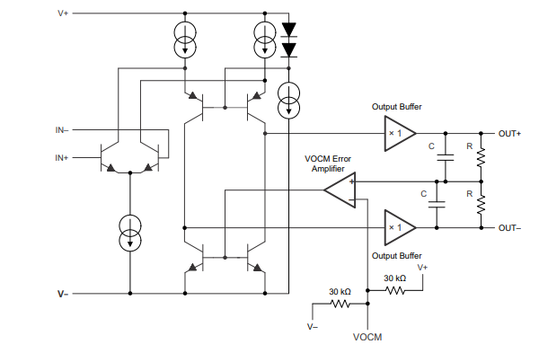
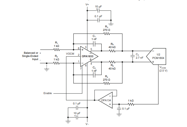
全差分架构的灵活性有助于轻松实现单端到全差分输出转换。差分输出可减少偶次谐波并最大限度地减少共模噪声干扰。 OPA1633 在用于驱动高性能音频 ADC(如 PCM1804)时可提供卓越的性能。添加了关断功能以在器件未使用时节省电量。
OPA1633 可在 −40°C 至 +85°C 的温度范围内正常运行,采用 SO-8 封装和热增强型 HVSSOP PowerPAD™ 集成电路封装。
特性
• 出色的音质
• 超低失真:132dB
• 低噪声:1.1nV/√Hz
• 高速:
– 压摆率:80 V/μs
– 增益带宽积:200MHz
• 完全差分架构:
– 平衡输入和输出将单端输入转换为平衡差分输出
• 宽电源电压范围:±2.5V 至 ±17.5V
• 关断电流:0.77 mA (VS = ± 5V)
• 温度范围:–40°C 至 +85°C
• 封装:HVSSOP-8、SOIC-8
引脚功能和配置
典型特性
功能方框图
应用
• 专业音频混合器或控制平面
• 专业麦克风和无线系统
• 专业扬声器系统
• 专业音频放大器
• 条形音箱
• 转盘
• 专业摄像机
• 吉他和其他乐器放大器
• 数据采集 (DAQ)
• 引脚兼容型升级至 OPA1632
典型应用
龙腾半导体SGT MOSFET LSGT085R018在智慧农业无