时间:2025-02-21 09:26
人气:
作者:admin
简介
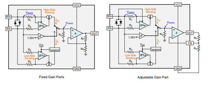
ISL28006是一款微功率、单向高侧和低侧电流检测放大器,具有专有的轨到轨输入电流检测放大器。该 ISL28006非常适合检测电压通常远高于放大器电源电压的高侧电流检测应用。当电源电压低至 2 时,该器件可用于感应高达 28V 的电压。7V。ISL28006当采用 2.7V至 28V 电源。ISL28006 具有 0V 至 28V 的共模输入电压范围。专有架构将输入电压感应范围扩展到0V,使其成为低侧接地感应应用的绝佳选择。这种架构的优点是,在整个 0V 至 28V 共模输入电压范围内保持高度的总输出精度。ISL28006采用节省空间的 5Ld SOT-23 封装和 6 Ld SOT-23 封装,提供固定(100V/V、50V/V、20V/V 和可调)增益,可调增益部分采用 6 Ld SOT-23封装。这些器件可在 -40°C 至 +125°C 的扩展温度范围内工作。
附件:*附件:ISL28006具有电压输出的微功率、轨到轨输入电流检测放大器.pdf
特性:
低功耗:50μA,典型值
电源范围:2.7V 至 28V
宽共模输入:0V 至 28V
增益版本
ISL28006-100:100V/V
ISL28006-50:50V/V
ISL28006-20:20V/V
ISL28006-ADJ:ADJ(最小增益 = 20V/V)
工作温度范围:-40°C 至 +125°C
封装:5 Ld SOT-23、6 Ld SOT-23
方框图:
应用
通用 USB PD 实验室电源和显示器
电源管理/监视器
配电和安全
DC/DC、AC/DC 转换器
电池管理/充电
汽车配电
龙腾半导体SGT MOSFET LSGT085R018在智慧农业无