时间:2025-02-21 16:12
人气:
作者:admin
引言
ISL28134SOICEVAL1Z 评估板用于评估 ISL28134 低噪声斩波稳零运算放大器的性能。该评估板配备了评估 ISL28134 放大器高性能所需的电路。ISL28134 斩波稳零轨到轨输入 / 输出放大器的最大失调电压 Vos 低至 2.5μV,温度漂移为 15nV/°C。该放大器在低至 0.1Hz 的频率下没有 1/f 噪声拐点,在 1kHz 时的电压噪声密度为 10nV/√Hz。其 174dB 的高开环增益,使其能够构成单级高增益直流放大器,该放大器可由 3V 单节电池供电,仅消耗 700μA 电流。
下载:*附件:ISL28134SOICEVAL1Z用户指南应用笔记.pdf
ISL28134SOICEVAL1Z 评估板可配置为精密高增益(G = 1000V/V)差分放大器,以展示该放大器的性能水平。
评估板关键特性
通过评估板上的 V+、V - 和 GND 连接进行外部电源连接。该电路支持单电源或双电源供电。单电源工作时,V - 引脚和 GND 引脚连接到电源的负极或接地参考端;双电源供电时,V + 和 V - 端子分别连接到各自的电源端子。评估板的电源电压范围为 + 2.25V 至 + 5.5V 或 ±1.125V 至 ±2.75V。去耦电容 C2 和 C4 用于低频电源滤波,靠近芯片连接的额外电容 C1 和 C5 用于滤除高频噪声。防反接二极管 D1 和 D2 可在评估板电源意外反接时保护电路。
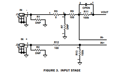
图 3 展示了配备相关元件的运算放大器输入级原理图,其闭环增益为 1000V/V。该差分放大器采用高阻抗差分输入。放大器增益公式如公式 1 所示:
对于单端输入,将 IN + 输入接地,放大器可配置为反相增益 G = -1000V/V 的放大器;将 IN - 输入接地,可配置为同相增益 G = +1001V/V 的放大器。同相增益很大程度上取决于 IN - 到 GND 之间的电阻。为确保增益精度,应在空的 R1 焊盘上安装一个 0Ω 电阻。
运算放大器的输出端(图 4)同样设有额外的电阻和电容安装位置,用于滤波和加载。
注:运算放大器对输出电容较为敏感,可能会发生振荡。若出现振荡,可使用更短的线缆来降低输出电容,或在输出端串联一个电阻。
ISL28134 的高性能使其能够配置为具有出色直流和噪声性能的非常高增益放大器。低失调电压和低噪声与高增益相结合,非常适合为传感器应用精确放大非常小的精密信号。eval 板专门配置为 1,000V/V 的增益,以突出 ISL28134 的这些功能。
龙腾半导体SGT MOSFET LSGT085R018在智慧农业无