时间:2025-02-24 17:51
人气:
作者:admin
简介
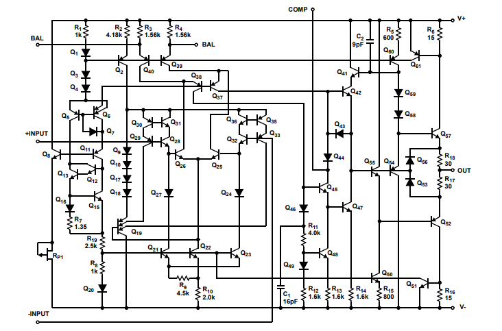
HA-2620 是一款双极运算放大器 (op amp),具有非常高的输入阻抗 (500MΩ) 和宽带交流性能。输入级的高电阻与低偏置电压 (0. 5mV) 和低偏置和偏置电流 (1nA) 相辅相成,以促进精确的信号处理。通过外部调零电位计,可以进一步减少输入偏移。100MHz 增益带宽积(HA-2620 在闭环增益大于 5 时保持稳定)、35V/μs 转换速率和 150kV/V 开环增益使 HA-2620 能够对非常快速的宽带信号进行高增益放大。这些动态特性,加上快速建立时间,使该放大器非常适合脉冲放大设计和高频(如视频)应用。放大器的频率响应可以通过从 COMP 引脚连接到 GND 的外部带宽控制电容器来根据精确的设计要求进行定制。除了应用于脉冲和视频放大器设计外,HA-2620 还适用于其他高性能设计,如高增益低失真音频放大器、高 Q 值和宽带有源滤波器以及高速比较器。有关更多信息,请参阅应用说明 AN519。
下载:*附件:HA-2620系列100MHz、高输入阻抗、超宽带、无补偿运算放大器应用笔记.pdf
特性
典型应用
示意图
龙腾半导体SGT MOSFET LSGT085R018在智慧农业无