时间:2025-02-24 18:05
人气:
作者:admin
简介
HA-2640 和 HA-2645 是单片运算放大器,旨在为高压内部补偿器件提供前所未有的动态规格。这些介质隔离器件提供非常低的失调电压和失调电流值,以及较大的输出电压摆幅和共模输入电压。为了实现最大的可靠性,这些放大器通过电流限制和芯片温度传感电路提供无条件输出过载保护。当芯片达到一定温度水平时,该传感设备会关闭放大器。这些放大器提供 ±35V 共模输入电压范围、±35V 输出电压摆幅和高达 ±40V 的电源范围,适用于稳压器、电源和工业控制系统等设计。4MHz 增益带宽和 5V/μs 转换速率使这些器件成为高性能信号调节应用的优秀元件。出色的输入和输出电压摆幅以及 5nA 的低偏移电流使这些放大器成为激励设计。
下载:*附件:HA-2640 4MHz、高电源电压运算放大器应用笔记.pdf
特性
引脚排列
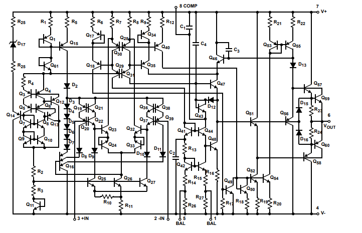
示意图
龙腾半导体SGT MOSFET LSGT085R018在智慧农业无