时间:2025-02-25 15:29
人气:
作者:admin
概述
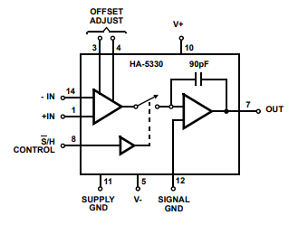
HA-5330 是一款非常快速的采样保持放大器,主要设计用于高速 A/D 转换器。它利用 Intersil 介电隔离工艺实现了 650ns 的采集时间,达到 12 位精度,下降率为 0。01μV/微秒。该电路由一个能够产生大量充电电流的输入跨导放大器、一个低泄漏模拟开关和一个包括一个 90pF 保持电容器的积分输出级组成。模拟开关工作在虚拟接地中,因此保持电容器上的电荷注入是恒定的,并且与 VIN 无关。补偿电路将电荷注入保持在低值,必要时,将得到的 0 保持在较低值。5mV 保持步长误差可以通过偏移调整端子调整为零。补偿还用于最大限度地减少在 Hold 模式下导致电压下降的漏电流。HA-5330 将在降低的电源电压(至 ±10V)下运行,信号范围会减小。可根据要求提供该器件的 MIL-STD-883 数据表。
数据表:*附件:HA-5330精密采样保持放大器应用笔记技术手册.pdf
特性
应用
引脚图
框图
典型应用
HA-5330 配置为单位增益同相放大器,只需将输出(引脚 7)连接到反相输入(引脚 14)。作为快速逐次逼近 A/D 转换器的输入设备,它提供了极高的吞吐率。此外,HA-5330 的基座误差可以通过使用偏置调整电位器(10K 到 50K)中心调到 V - 调整为零。
理想的接地连接是引脚 11(电源接地)直接到系统电源共用,引脚 12(信号接地)直接到系统信号接地(模拟接地)。
龙腾半导体SGT MOSFET LSGT085R018在智慧农业无