时间:2025-02-28 20:04
人气:
作者:admin
新品推出背景
正如《必易微推出高性能电流模式控制,半桥 LLC 控制器 KPE2592X》所述,半桥 LLC 谐振型开关电源控制器 KPE2592X 采用电流模式 (Current Mode, CM) 控制,将谐振电容电压直接引入到闭环控制,系统环路带宽提高,环路响应速度加快。

相对于电压模式 (Voltage Mode, VM) 控制,这带来诸多系统性能上的改善,如启动过冲电流小,短路保护速度快,动态负载下输出电压波动小,环路参数易于调试等,系统的可靠性和稳定性得以大幅提升。 必易微在 KPE2592X 完成国产替代的基础上,推出了自主创新的、易于调试的高可靠性电流模式 LLC 谐振型开关电源控制器 KPE2593X。相对于 KPE2592X,其管脚 8 修改为 CS 管脚,用于检测谐振腔电流,可实现逐周期过流保护功能及容性区保护功能,为客户提供更多的选择。

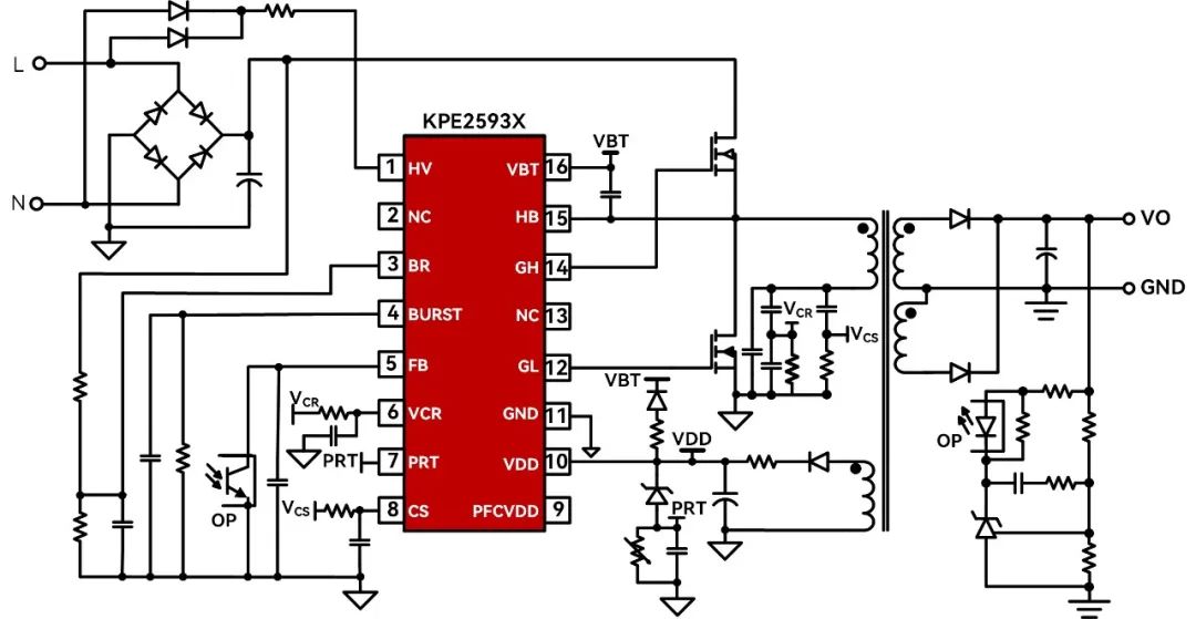
图 1 |KPE2593X典型应用电路图
KPE2593X 的产品亮点
亮点一
逐周期过流保护,谐振电流应力可控
通过 CS 管脚采集谐振腔电流,可实现逐周期过流保护(CBC OCP)功能。这样保证在任意工况,谐振电流都处于设计范围内,避免器件过电流应力而损坏,系统可靠性得以提高。

图 2 |KPE2593X 逐周期过流保护波形
亮点二
容性区保护功能,避免半桥桥臂直通
对于 LLC 变换器,为实现上管的 ZVS 开通,上管开通前谐振电流需为负值,谐振电流通过上管的续流二极管导通。而谐振电流为正值时,上管不允许开通,否则会出现桥臂直通,功率器件有损坏风险。
同理,为实现下管的 ZVS 开通,下管开通前谐振电流需为正值,谐振电流通过下管的续流二极管导通。而谐振电流为负值时,下管不允许开通,否则会出现桥臂直通,功率器件有损坏风险。


图 3 |KPE2593X容性区保护功能波形图
芯片根据 CS 管脚检测的谐振电流的大小和方向,自适应控制上下管驱动开通时刻,避免桥臂直通风险。
芯片进入容性区工作时,谐振电流的相位会超前 HB 电压,桥臂有直通风险。KPE2593X 在上下管驱动开通过程中,会监测谐振电流幅值的变化,提前关断驱动,避免进入容性区工作。

图 4 |KPE2593X容性区保护功能波形图,提前关断
亮点三
打嗝 Burst 模式优化
KPE2593X 会根据内部设定的打嗝周期目标 (例如 5ms),来自适应地调节打嗝出驱动的脉冲序列,从而避免打嗝周期过长而输出纹波电压大幅增加。
亮点四
轻载降频模式
系统进入轻载后,开关频率升高,为提高轻载效率,常规的措施是让芯片进入打嗝模式工作,但这会导致输出纹波电压增加。为了改善轻载的输出电压纹波,噪音及效率问题,KPE2593X 引入轻载降频模式,通过特殊的脉冲序列控制,降低开关频率的同时,芯片不进入打嗝状态。


图 5 |KPE2593X轻载降频模式
亮点五
PFCVDD 管脚打嗝时关闭
在一些低待机的应用场合,系统输出空载时,为降低待机损耗,前级 PFC 需要做关机处理。KPE2593X 提供了进打嗝后关闭 PFCVDD 管脚供电的功能选项,可用于打嗝时关闭前级 PFC 控制器的供电,或断开高压采样的分压电阻,以优化待机损耗。
亮点六
X 电容放电功能及 HVBOP 功能
为了防止用户在拔下电源时意外触碰交流输入端子而导致被电击,需要在 CX1 电容上并联放电电阻(R1、R2)。但放电电阻的存在会增加系统待机功耗。芯片集成了输入掉电检测和 X 电容放电功能,可以省去放电电阻,并有效降低待机功耗。同时 HV 管脚具备了交流输入欠压的保护功能。

图 6 |输入掉电检测及X-CAP 放电功能框图
亮点七
完备的保护功能,提高系统可靠性

表 1 |芯片保护功能列表
KPE2593X 版本选择
KPE2593X 具有较多的可配置参数,目前可供货的版本有 KPE2593A,KPE2593B 和 KPE2593C。对于轻载效率及纹波无严苛要求的应用场合,推荐使用 KPE2593B 版本。而 KPE2593C 支持恒功率输出。

表 2 |KPE2593X不同版本对应参数选型
总结
基于半桥 LLC 谐振变换器架构的 KPE2593X,适用于中大功率的 LLC 应用场合 (100W~3000W),不仅具备电流模式控制的优点,还通过采集谐振腔电流,实现逐周期过流保护功能及容性区保护功能。轻载降频功能的引入,在提升轻载效率的同时,改善轻载噪音问题,优化轻载输出电压纹波。芯片可配置功能齐全,参数配置灵活,简化了系统控制及保护电路的设计。
关于必易微
深圳市必易微电子股份有限公司(股票代码:688045)是一家高性能模拟及数模混合集成电路供应商,主研产品包括 AC-DC、DC-DC、驱动 IC、保护 IC、线性稳压、电池管理、放大器、数模转换器、传感器、隔离与接口、微控制器等,为消费电子、工业控制、智能物联、数据中心、汽车电子等领域客户提供一站式芯片解决方案和系统集成服务。
龙腾半导体SGT MOSFET LSGT085R018在智慧农业无