时间:2024-12-04 01:05
人气:
作者:admin
导读
在使用热电偶测温模块或设计热电偶测温电路中,每个采集通道往往需要一阶甚至多阶的无源滤波电路,关于热电偶测温无源滤波电路的设计需要考虑什么因素呢?
热电偶测温原理简述
两种不同材料的导体A、B与采样电路串接成一个闭合回路,当热端1和冷端2处于不同的温度T、T0时,回路中就会产生热电动势EAB(T,T0)被ADC采集到。当热端和冷端的温度差发生变化时热电动势EAB(T,T0)随之变化,用户可根据采集到的电压值查找热电偶温度对照表得出热端T与冷端T0的温度差值,进而得到热端温度值。

图1热电偶测温电路简图
输入信号调理
在热电偶测温电路设计中,信号的调理是非常关键的。由于混叠效应,一般ADC采集电路前端都需要某些频段的滤波来减少输入噪声,以使模块具备更高的测温精度。作为一个示例,考虑设计一个截止频率小于工频50Hz的低通滤波器电路,另外考虑到采样电压的建立时间,串联电阻值与滤波电容值不能太大,一般设定串联电阻值不高于500Ω。根据一般经验差模电容值比共模电容值大10倍,设计出如图2所示一阶低通滤波电路,其截止频率f=1/[2π(R3+R4)(C3+C2/2)]。根据该电路图3的波特图仿真结果可知其截止频率约为48.85Hz。

图2一阶低通滤波电路图

图3一阶低通滤波电路波特图
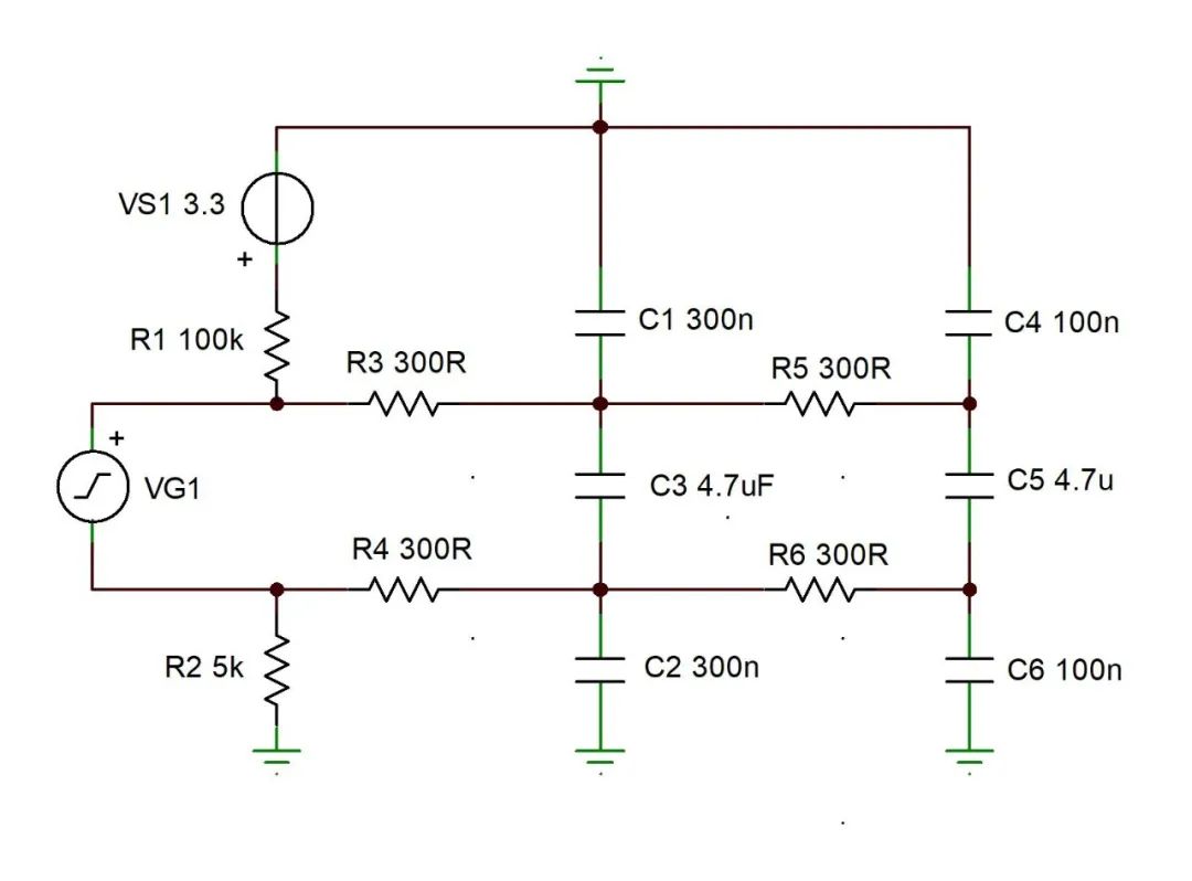
根据工程设计经验,考虑到电阻的温漂及电容的压电效应等因素影响,另外考虑到设计余量我们一般会将截止频率设计的尽可能低一些。例如可能将截止频率设计在25Hz左右,此时C3的容值可能接近8uF。考虑到大容值电容的成本以及一阶滤波的滚降不够理想,因此我们采用二阶滤波的方式进行改善。我们可以在图2的电路基础上再增加一阶电路改为无源二阶低通滤波器如图4所示,根据该电路图5中的波特图仿真结果,可知该电路截止频率的仿真值为24.56Hz。

图4二阶低通滤波电路图

图5二阶低通滤波电路波特图
总结
热电偶测温低通滤波电路设计的截止频率越低,对高频噪声的抑制能力越强,但是截止频率越低阻容值要求越大采样电压建立时间越长。截止频率设置过高,对工频或其它频段干扰的衰减不够理想会对测温精度产生影响。因此热电偶测温低通滤波电路截止频率设计的过高或过低对测试结果均会产生影响,根据经验值截止频率可设计在30Hz~40Hz左右。
热电偶测温模块ZAM6218A的推荐滤波电路采用二阶滤波截止频率约为40Hz,该产品具备优异的采样精度和测温范围,通过对采集数据进行处理后ZAM6218A通过I2C协议直接输出热端温度数据,大大简化了用户的软件和硬件设计,是热电偶测温的不二选择。
龙腾半导体SGT MOSFET LSGT085R018在智慧农业无