时间:2024-12-26 09:28
人气:
作者:admin
圣邦微电子推出 SGM8431-1Q,一款高输出电流、轨至轨输入/输出、单 CMOS 车规级运算放大器。该器件可广泛应用于汽车应用中的多种场景,包括但不限于振荡器激励驱动器、电机驱动器、扬声器驱动器,以及 4mA 至 20mA 传输器。
SGM8431-1Q 是一款专为汽车领域设计的单通道、轨至轨输入/输出、高电压和高输出驱动能力的 CMOS 运算放大器。这款器件针对 4.5V 至 36V 的单电源高压工作环境进行了特别优化,能够提供至少 400mA 的峰峰输出电流。
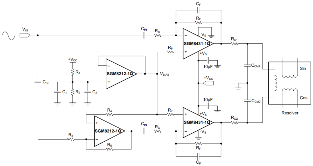
针对混合动力汽车和电动汽车中电机驱动器的旋转变压器励磁需求,SGM8431-1Q 以其高电压和高输出电流的特性,特别适合于这些应用。在这些应用中,SGM8431-1Q 能够有效替代传统的由运算放大器和功率晶体管组成的复杂旋转变压器励磁驱动器,简化系统设计。
经过 AEC-Q100 认证的 SGM8431-1Q,确保了其在汽车应用中的可靠性和耐用性。该器件采用符合环保理念的 TO-252-5 封装,并且能够在 -40℃ 至 +125℃ 的宽温度范围内稳定工作,满足汽车行业对高性能运算放大器的严苛要求。

图 1 SGM8431-1Q 振荡器激励电路
关于圣邦微电子
圣邦微电子(北京)股份有限公司(股票代码 300661)专注于高性能、高品质模拟集成电路的研发和销售。产品覆盖信号链和电源管理两大领域,拥有 32 大类 5200 余款可供销售型号,全部自主研发,广泛应用于工业、汽车电子、通信设备、消费类电子和医疗仪器等领域,以及物联网、新能源和人工智能等新兴市场。
龙腾半导体SGT MOSFET LSGT085R018在智慧农业无