时间:2024-07-18 12:06
人气:
作者:admin
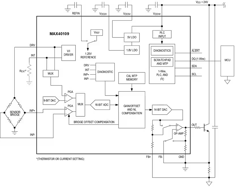
MAX40109 是一款低功耗、精密传感器接口 SoC,包含高精度模拟前端 (AFE)、模数转换器
(ADC)、校准存储器和数字信号处理。它还包括一个带有输出缓冲器的数模转换器 (DAC),以支持模拟电压输出和 4 mA 至 20 mA电流环路。它专为应变计、压力、力和温度传感器应用而设计。
*附件:用于压力传感器应用的精密信号调理AFE.pdf
该传感器 AFE 同时具有模拟和数字输出。数字 1-Wire®/I2C 接口可对校准存储器、前端可编程增益放大器 (PGA)增益和驱动传感器电桥的内部电流源进行编程。数字 I2C 接口还可用于检索数字输出数据并生成警报。MAX40109 工作电压为 3 V 至 36V,采用薄型四方扁平无引线 (TQFN) 封装,规定工作温度范围为 -40°C 至 +125°C。
MAX40109ITEVSYS1#评估系统(EV 系统)演示了用于压力传感器的精密传感器调节 AFE。该评估系统包括 MAX40109
评估套件和 MAX32666FTHR 板。Windows® 兼容软件提供图形用户界面 (GUI) 来演示 MAX40109 的特性。GUI 支持
^2^C、SPI 和 1-Wire 通信。

MAX40109ITEVKIT#EV 套件 PCB 已安装了 MAX40109IATP+,它是 I^2^ C 和 1-Wire 变体 IC。
特性
应用

下一篇:IGBT功率器件功耗
龙腾半导体SGT MOSFET LSGT085R018在智慧农业无