时间:2024-05-09 10:32
人气:
作者:admin
01 前言
过去十年,新装服务器的市场需求增长迅猛,2015到2022年复合年均增长率达到了11%。拉动市场增长的动力主要来自以下几个方面:首先,个人文件无纸化和企业办公数字化进程加快;其次,全球健康危机期间的居家办公,新媒体平台融入个人生活,致使屏幕使用时间大幅增加;最后,随着人工智能的兴起和普及,这个市场将继续保持高速增长。在这个背景下,给服务器设计开关电源殊为不易,主要是处理高热耗散问题,以及降低这种大型可扩展设备的维修成本,这是摆在电源开发者面前的两大难题。
基于可控硅来解决这两大问题的方案应运而生,提出了用可控硅替代传统机电开关的设计在开关电源的AC/DC部分的启动功能的方案。
02 先进技术
a)
原理
在AC-DC功率转换器启动过程中,大容量电容直流充电时会产生高于系统标称稳态电流10倍的大电流,这种涌流会在市电交流电源上产生电压降,从而影响同一电源连接的其他设备的正常运行。在IEC61000-3-3标准里有电压波动和频闪的定义。
要想保护电气设备的安全和功率转换器的可靠性,必须抑制这种浪涌电流。事实上,浪涌电流可能会触发或烧毁电源串联的设备,例如,断路器、保险丝、电容器或桥式整流器。
有三种解决方案可以抑制电气设备连接电源时产生的浪涌电流:
✦用继电器并联NTC或PTC热敏电阻,在电源恢复到稳态后短接启动电阻,传输电能,降低电阻的电能损耗;
✦用SCR可控硅代替方案1的继电器;
✦用SCR设计软启动的导通配置。
关于每个涌流抑制解决方案在启动阶段和稳态阶段的工作原理图,见图1。

▲图1:AC/DC转换器:浪涌电流抑制电路拓扑
b)
为软启动寻找一个适合的方法
以前的标准拓扑是用机电继电器建立一条旁路,绕过管理浪涌电流的NTC热敏电阻。用SCR建立旁路也可以实现同样的效果。现在更加优化的方法是采用软启动拓扑。
通过用相位角控制SCR开关操作,可以把PFC输出电容器的电压平稳地提高至交流线路的峰值电压。MCU控制预充电流峰值,并同步SCR栅极驱动信号的相位角步长(图2中的Δt)。

▲图2:采用纯SCR拓扑的软启动
不难发现,ILINE峰值和Δt值是相关的:Δt值越大,ILINE峰值越高,系统启动越快。
c)
纯SCR涌流抑制拓扑的优点
软启动拓扑允许设计人员不用机电元件和无源元件(即NTC或PTC)就能处理在应用启动阶段出现的浪涌电流,从而降低AC/DC整流部分的物料成本。
通过用MCU控制SCR的导通,设计人员可以轻松设置线路电流大小,改善启动时间,同时满足IEC61000-3-3标准。
SCR可控硅X1和X2正在取代下桥臂上的标准整流二极管,可控硅驱动电路是由一个双向晶闸管Q1和两个小二极管D1和D2组成。
因为采用这种驱动器配置,MCU可直接控制SCR导通,无需额外隔离电路和交流线路极性检测。只要被施加正偏置电压后,SCR就能正向导通,因此当将栅极电流反向施加到未使用的SCR时,没有潜在功率损耗的风险。
这种全固态浪涌电流管理方案没有笨重的活动的机械元件,因而改进了电源的可靠性和使用寿命。此外,应用中不再有因为继电器触点弹跳产生的EMI噪声。与继电器相比,可控硅没有老化问题。
图3从能效、功率密度、使用寿命、声学噪声和电磁干扰几个方面比较了16A SCR和16A机械继电器的应用性能。

▲图3:SCR与机械式继电器性能对比
03 数据中心的电力损耗非常严重
数据中心SMPS设计人员面临的主要难题是功率损耗。即使散热方法不断改进,不管是水冷还是油冷,首要手段仍然是限制转换器分立功率器件的电能损耗,使开关电源尽可能达到最高能效。
a)
基于继电器的1500W电源与基于SCR的1500W电源能耗对比
我们在1500W电源装置(PSU)上测量了纯SCR解决方案的能效。该电源的最初配置使用的是机械继电器,我们用意法半导体开发的评估板(STEVAL SCR002V1)替换机械继电器,在电源上实现一个纯SCR的启动拓扑。图4显示了两种解决方案在输出负载从10%到100%时的能效。
SCR拓扑的能效与继电器的能效完全相同。

▲图4:1500W电源能效对负载比曲线图
b)
150°C结温下的SCR损耗优化
选择正确的SCR对于防止高功率损耗和可能的过热现象非常重要。意法半导体开发了一系列AC/DC转换器专用的SCR。
150°C最大结温是关键参数。图5描述了16A SCR(TN1605H-8I)在高温条件下的通态特性。在150°C结温和RMS 6.5A电流(在1500W/230V电源上)时,SCR的通态压降低于正常温度25°C的通态压降,所以,SCR在高温工作时的功率损耗会更低。
在高温工作时,SCR还有其他优点:较低的散热要求、更宽的温度裕量、更高的可靠性。

▲图5:16A SCR在高温通态时的特性
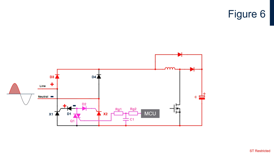
04 电路实现及工作方式
设计者的第一个问题是“如何设计整流桥中的SCR栅极电路”?
这个问题很容易回答,因为下面的栅极电路是由分立器件组成的,由MCU直接控制,并且不需要给接口额外加隔离器件。
为了简单地解释电路的工作原理,我们只讨论交流线路正弦波的正半波,下面是电路运行方式:SCR可控硅X2是由Q1通过二极管D2导通。因此,一旦MCU激活Q1,X2也会导通。Q1栅极电流来自MCU,而X2栅极电流是通过Q1和D2接收的交流电源的电流。

▲图6:电路工作方式
在正弦波的正半周期,D1二极管被反向偏置,因此没有栅极电流流过X1 SCR的栅极,从而防止SCR 漏电流导致的反向损耗增加。
在浪涌阶段,MCU控制Q1三端双向可控硅开关元件的相位角,因此,X2 SCR也是用相位角控制。浪涌电流流经D3、PFC输出电容(C)、X2 SCR,然后回到零线。Vdc充电顺利。
在稳定状态下,PFC导通,MCU控制Q1三端双向可控硅全波段导通,X2可控硅导通。在交流电源正弦负半周期也是同样的操作,使用相同的MCU I/O信号。
05 总结
纯SCR拓扑及其专用的非绝缘驱动器可以轻松地替代机电继电器和/或无源元件解决电气设备启动时的浪涌电流问题,这个基于高结温SCR的完整固态解决方案非常适合功率密度非常高的应用场景,例如,数据中心的SMPS电源。该方案有以下几个好处:高能效;去除机械部件,高可靠性;实现简单的非隔离控制电路。
审核编辑:刘清
龙腾半导体SGT MOSFET LSGT085R018在智慧农业无