时间:2024-01-19 16:22
人气:
作者:admin
放大电路负反馈是指在放大电路中引入一个反馈回路,将一部分输出信号反馈到电路的输入端。这个反馈信号与输入信号相结合,通过控制和调节电路的工作状态和增益,以达到改善电路性能和输出信号与期望信号更接近的目的。
负反馈的名称来源于反馈信号的作用方向与输出信号的方向相反。通常,负反馈通过减小输入信号与输出信号之间的差异,减小电路的放大倍数。这样可以提高电路的线性度、减小非线性失真,稳定放大电路的工作点和频率响应。同时,负反馈还能够减小电路对外部环境的干扰,提高系统的抗干扰能力。
通过负反馈,可以控制电路的增益、频率响应、失真特性等,使得放大电路更加稳定可靠,输出信号更加准确和可控。这种技术广泛应用于各种放大电路,如放大器、运算放大器等,以满足不同应用的要求。
负反馈电路分析方法
负反馈电路是初学者比较难学的电路之一,如果掌握了基本的电路分析方法,那学习将比较轻松。
1.瞬时信号极性分析法
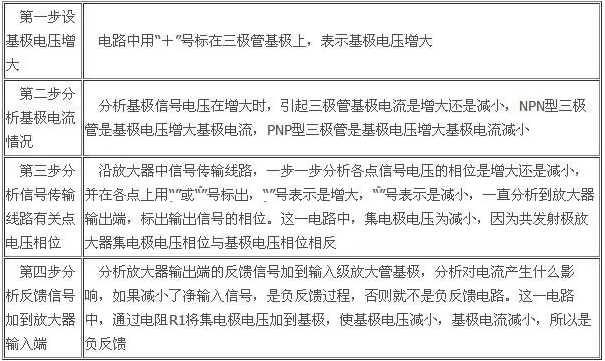
对于负反馈电路工作原理的分析有特定的方法,即采用信号电压瞬时极性分析法。如图所示是一种负反馈电路,以该电路为例介绍这种电路分析方法中。

2.电路分析说明
在采用瞬时信号极性分析法分析负反馈电路时,要注意以下几点。

3.负反馈信号种类分析说明
在进行负反馈电路分析时,要分析出参加负反馈的信号种类,如是直流信号还是交流信号,对交流信号而言是低频还是高频信号,还是某一特定频率的信号。
分析参加负反馈的信号种类时,主要是看负反馈电路特性和整个负反馈回路的特性,有这些回路特性决定了负反馈的种类。
负反馈可以对放大电路性能产生多种影响,以下是其中的几个方面:
1. 降低非线性失真:负反馈可以降低放大电路的非线性失真。通过引入反馈信号,将部分输出信号与输入信号相抵消或补偿,使得输出信号更接近期望的输入信号。这样可以减小非线性失真,提高电路的线性度和准确性。
2. 提高稳定性:负反馈可以增加放大电路的稳定性。当外界因素(如温度变化、元件参数漂移等)引起电路工作点的变化时,负反馈会对输出信号进行调整,以抵消这些变化,以保持放大电路的稳定性。
3. 控制增益:负反馈可以通过调节反馈信号的幅度来控制放大电路的增益。通过合适的反馈网络设计,可以实现对增益的精确控制,使得输出信号的放大倍数符合实际需求。
4. 扩展频率响应:负反馈可以通过适当的反馈网络设计,扩展放大电路的频率响应范围。例如,钳位负反馈可以减小放大电路的相应带宽,使其能够传输更高频率的信号,而且对低频信号也有较好的放大效果。
5. 调整输入/输出阻抗:负反馈可以通过反馈网络的设计来调整放大电路的输入和输出阻抗,以适应不同信号源和负载的特性匹配,提高信号传递的效率和质量。
负反馈也可能引入一些负面影响,如引入噪声增益、限制电路的带宽等。因此,在设计和应用负反馈时,需要综合考虑各种因素,平衡性能指标与限制条件,以实现最优的放大电路性能。
审核编辑:黄飞
上一篇:如何判断电压、电流反馈
龙腾半导体SGT MOSFET LSGT085R018在智慧农业无