时间:2023-11-28 16:51
人气:
作者:admin
上一章我们讲到了载流子浓度与电流的关系,并且知道了载流子在I区的浓度分布是非对称的。
在得知
和
和电流
的关系表达式后,根据微观电流漂移电流和电流关系:

令,
,即可求得I区域的电场表达式,

其中,同样近似认为
将电子浓度表达式代入上式,并对电场
进行积分,即可得到I区域的电压
(过程较为繁琐,读者若感兴趣可以自行推导)。从
的表达式容易看出,前后两项
的表达式中均包含电流
,因此积分约掉后
与电流
无关。即PIN结构中I区的压降与电流大小无关。


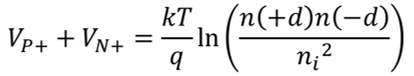
回顾在第二章电荷分布中,我们分析了PN结内部势垒,可知阳极和阴极的电势差为, 
令
,下图是大注入载流子寿命分别为
和
,PIN区域导通压降随厚度的变化趋势。

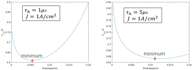
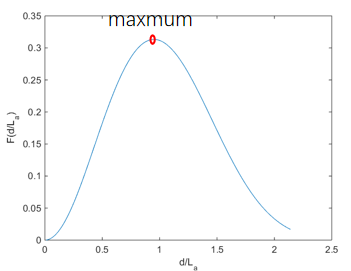
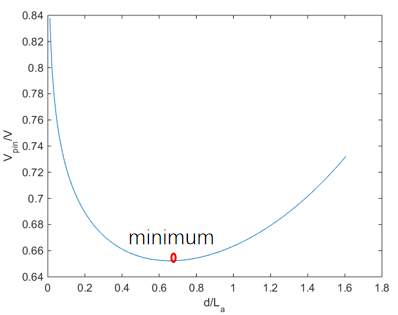
可以看出来,导通压降随厚度的变化并非单调变化,而存在最优厚度,这对双极性器件的设计很有指导意义。综合上述推导,可以得到一个PIN结构的IV表达式如下(过程略去)其中
为双极扩散长度,

其中,
。下图是
情况下,
函数随
的变化趋势。
可以看出
函数的最大值出现在
附近。说明当I区域的厚度大约为2倍
时,
具有最小值。

文末总结
1、I区域的电场表达式:
,PIN结构中I区的压降与电流大小无关;
2、导通压降随厚度的变化并非单调变化,存在最优厚度,对双极性器件的设计具有指导意义。
上一篇:IGBT中的PIN结构分析(1)
龙腾半导体SGT MOSFET LSGT085R018在智慧农业无