时间:2023-11-24 16:52
人气:
作者:admin
利用IGBT双脉冲测试电路,改变电压及电流测量探头的位置,即可对IGBT并联的续流二极管(下文简称FRD)的相关参数进行测量与评估。
FRD工作时的风险评估
IGBT模块中的并联FRD,是一个非常重要的元件,但往往容易被忽视。其工作时的风险主要体现在以下两个方面:
1、IGBT 出现短路或者故障时,IGBT驱动器可以帮忙保护, 但FRD芯片损坏时,没有其他的防护手段 ;
2、在IGBT 开通的时刻,实际上是FRD关断的时刻。所有的功率半导体,包括IGBT 芯片和FRD芯片,在关断时刻面临的风险远大于其开通时面临的风险;
我们用下图红色曲线的内部区域来表示FRD的安全工作区(红色曲线部分是一条恒功率线),FRD在其反向恢复过程中,瞬时功率不能超过该线,否则就有损坏的风险。因此,FRD的瞬时功率大小是其能否安全工作的重要判断标准。
FRD的反向恢复过程实际上是其工作点从导通过度到截止的过程。工作点的运动轨迹有多种选择,如下图所示。显然,轨迹A是最安全的,轨迹C则是危险的。

图1 FRD安全工作区示意图
FRD参数测量方法
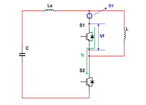
FRD参数测量电路示意图如图2所示,测试电路与双脉冲测试相同,具体探头连接及计算如下:
1、将电流探头加在上管IGBT的集电极;
2、将电压探头加在上管 IGBT的C-E极间;
3、将检测电压及电流的瞬时值的积做为一个函数,即可计算得出二极管的瞬时功率;
4、FRD只有在IGBT第二次开通的时候才会有反向恢复行为,用示波器捕捉波形时应注意时间选择。

图2 FRD参数测量电路示意图
FRD参数测量图像分析
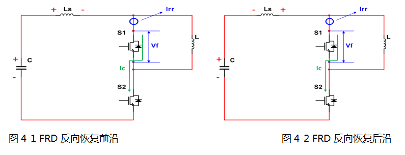
FRD反向恢复时,实测的电压及电流波形如图3所示。
1、二极管反向恢复电流增加时,杂散电感Ls上产生的电压与母线电压反向(如图4-1所示),因此电压相抵,二极管相对安全。
2、二极管反向恢复电流减小时,杂散电感Ls上产生的电压与母线电压同向(如图4-2所示),Ls上的电压落在二极管上,FRD出现电压尖峰,风险加大。如果杂散电感比较大,FRD容易超出其安全工作区而损坏。通过减小直流母排的杂散电感或优化反向恢复电流的后半沿的斜率,都可以有效提高二极管的安全裕量。
3、通常在IGBT的datasheet中,关于二极管的部分会注明反向恢复电流的最大的di/dt水平,通常不能超过这个数值。否则可能导致电流震荡。


FRD性能与外部参数的关系
在外部参数发生变化时,二极管的风险也在发生变化,在此,我们举几个需要特别注意的参数:
1、驱动的栅阻大小。IGBT驱动的栅阻大小直接影响FRD前沿的di/dt大小,栅阻越小,FRD的di/dt越大,FRD反向恢复过程越容易出现震荡,器件越容易损坏;
2、结温。由于FRD的导通电压VF具有负的温度系数,结温越低,二极管的开关速度越快,其反向恢复电流后沿就越陡峭,产生的电压尖峰也越高;
3、母线电压的高低。母线电压越高,FRD两端的承压更高。
龙腾半导体SGT MOSFET LSGT085R018在智慧农业无