时间:2023-10-31 10:30
人气:
作者:admin
生物电信号包含了有关身体、脑部和肌肉活动等方面的重要信息,而生物电测量前端模拟芯片则是一种专门设计用于测量和采集生物电信号的集成电路芯片。生物电测量前端模拟芯片通过组件共同作用,将微弱的生物电信号放大,滤波并转换为数字信号,以便后续的数据处理、分析和存储。因此在医疗、健康监测和科学研究等领域具有广泛应用。
心脏起搏器是目前治疗严重心律失常的常规治疗手段,临床应用也越来越多,心脏起搏器的心脏阻值测量电路包括心脏电压采样电路、电平移动电路和A/D转换电路,电平移动电路的输出端连接至A/D转换电路的输入端,能够准确检测实时心脏阻值。

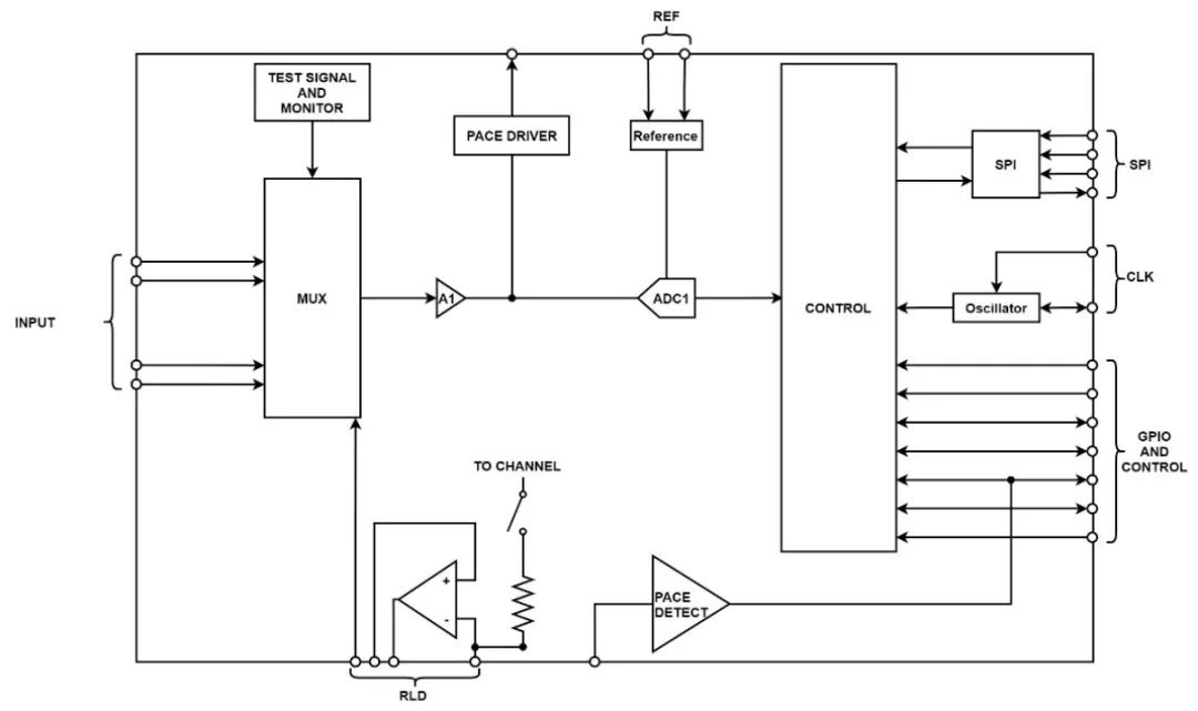
本文主要介绍一款国产生物电测量前端模拟芯片芯炽SC2945,是一款在生物电信号测量领域集成了便携式低功率心电图应用所有特性的前端模拟芯片。且考虑到对生物电信号的高精度采集和信号质量保护,它具备超低功耗、高增益、高采样率等特性,以确保准确且稳定地捕捉生物电信号。
SC2945芯片拥有具备高性能和优越的数据传输速率。其数据传输速率最高可达16kSPS,大大减少了数据传输的时间延迟,可以更精准的处理上升时间100uS以内的起搏伪像,这对于需要进行长时间监测或大规模数据采集的应用非常重要。

与此同时,SC2945内置高初始精度(±0.5%)振荡器,-40℃至85℃温漂±1%以内。其内置振荡器温漂较小的优势,能够有效降低温度变化对振荡器频率的影响,使得芯片的信号稳定性更高,减少了温度对信号质量的干扰,确保数据的可靠性和准确性,即使在温度变化较大的环境下,芯片的输出频率也能保持相对稳定。内置起搏检测信号输出与检测电路,起搏器用于治疗心脏疾病,通过给心脏提供电刺激来维持或调节心跳节律。
SC2945通过高灵敏度的输入通道和强大的信号处理功能,能够准确地接受和解析起搏器发出的信号,灵活地将起搏信号传输至外部监控元件或者通过片外脉冲整形电路送回芯片进行起搏检测,为医生提供可靠的数据来进行诊断和治疗决策。这种技术对于心脏病、脑疾病等常见疾病的监测和治疗至关重要。
注:如涉及作品版权问题,请联系删除。
上一篇:如何让MOS管快速开启和关闭?
下一篇:TM1637数码管模块的使用
龙腾半导体SGT MOSFET LSGT085R018在智慧农业无