时间:2023-09-26 15:15
人气:
作者:admin
我们在日常生活中碰到的各种各样的电器,比如身边最常见的数码相机,手机,摄像机,打印机,等等这些电器都会用到可以控制的整流型电源电路,因此这种电路非常受欢迎,也是大家学习电路时首先就应该掌握的对象。
下面展示一个工作中最常用的经典整流电路和大家一起分析它的工作细节原理。

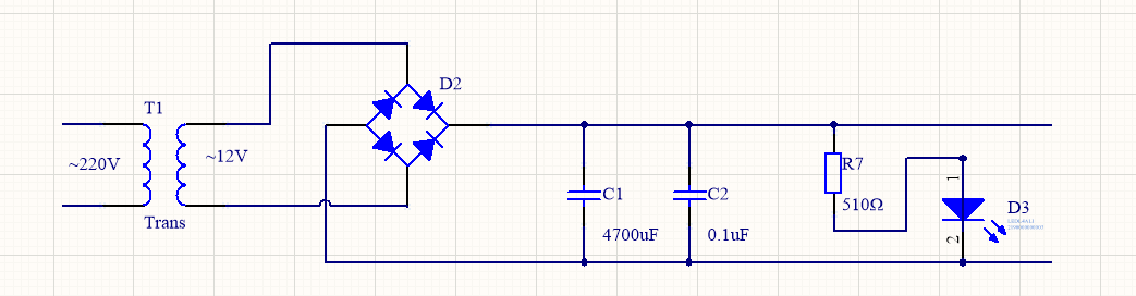
上图中的可以控制的整流电源电路可以根据需求提供后级电器所需要的稳定电压,电流。图中这个整流电源电路根据参数可以看出它可以输出一个12V,500mA的直流电。
此图将一个变压器,桥式整流电路和一个电容滤波电路结合起来构成了经典稳定的整流电路。下面旺哥和大家一起分析此电路图的工作原理。
首先我们入户的交流220V市电接入到上图左侧,经过变压器T1,此时交流的22V市电会被变压器调整为交流12V,接下来进入桥式整流电路D2环节,此部分电路可将交流12V电转换为12V直流电然后送出,接下来直流电经过电容C1和电容C2,电容C1在此处的作用是将经过整流后的直流电中的交流电再次过滤以得到更纯净的直流电。
大电容C1上再并联一个小电容C2的作用不言而喻是为了得到更好的直流电。经过以上几步一个稳定的12V直流电已经得到。
电路后端的发光二极管D3它的作用就是一个电源指示灯,可以直观的显示出此电路是否正常工作。电阻R7是发光二极管的限流电阻。
上图的整流电源电路它的最大输出电流取决于变压器T1的功率以及整流二极管的规格。因此如果我们想输出更大的电流,应该提高变压器T1的功率还有整流二极管可以承载的最大整流电流值。如果我们想改变输出电压,那么更改变压器T1的次级电压就可以。
还需要考虑一点就是电阻R7的取值,确保发光二极管D3的工作电路在10mA左右。
因为改变了输出电压,必然要改变此阻值,它是限流电阻,当电压变大,发光二极管基本固定压降2V,那么电阻R7承受的电压就会增大,如果不及时调整阻值,流过电阻R7的电流就会增大,烧坏发光二极管。
龙腾半导体SGT MOSFET LSGT085R018在智慧农业无