时间:2023-09-26 15:49
人气:
作者:admin
在我们电子从业者日常工作中,电源电路的设计非常非常多,一个稳定可靠的电源电路对于整个电子电路的作用是至关重要的。
下面和大家一起分析一个工作中常用的带有放大功能的高精度的串联稳压型电路,来使我们的电源电路输出更加的稳定。

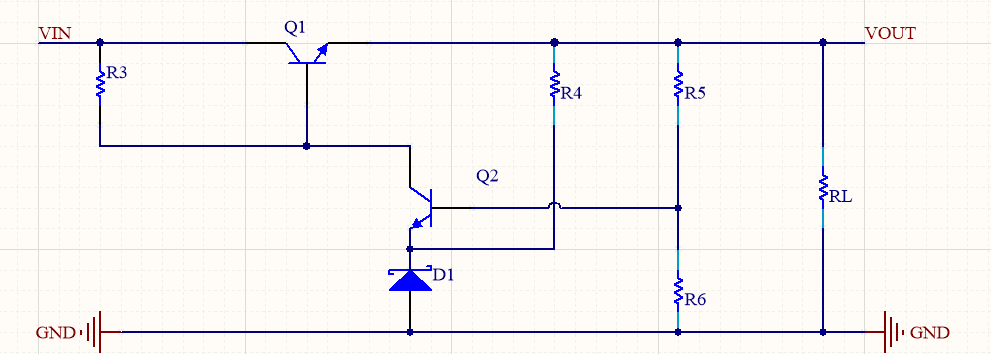
这个电路中三极管Q1是一个调整电压的管子,它的基极是由三极管Q2的集电极进行控制;三极管Q2在这个电路中是作为比较放大的一个模块;电阻R3是三极管Q2的集电极负载电阻;稳压管D1和电阻R4两个器件构成了基准电压,电阻R5和电阻R6两个利用分压比构成了VOUT端的电压采样回路。
下面具体分析这个放大型高精度稳压电路的工作原理。

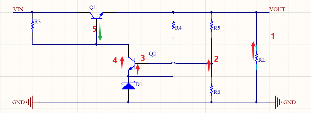
此图表示为当VOUT的电压增高的各个节点电压变化状态。具体如下:当1处的电压增高,此时采样电路2处的分压会增大,进而放大器三极管Q2的基极也就是图中3处的电压增大,导致三极管Q2的集电极与发射极的电流4就会增大,当4增大以后,那么就会将三级管Q1的基极也就是图中5处的电拉下来,因此三极管Q1发射极的电位也会被拉低,进而以抵消输出端口VOUT的电压变化。

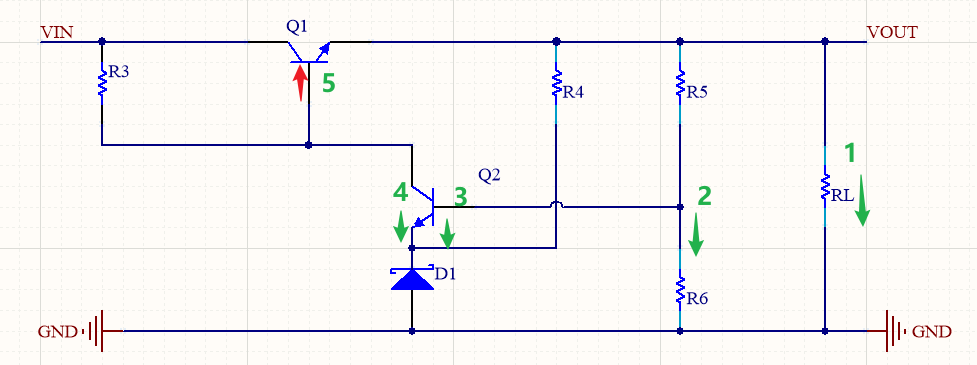
这幅图的情况和上图的情况相反,表示为当VOUT处的电压降低时此电路中各个节点的电压变化情况。后面为具体分析:当VOUT也就是图中1处的电压下降时,2处的两电阻之间的分压会跟着降低,进而图中3处也就是三极管Q2的基极电压降低,导致三极管Q2的β值降低,放大倍数减小,接着三极管Q2的集电极与发射极之间的电流4减小,也有可能三极管Q2的发射极电压很低不足打开稳压管,此时三极管Q1的基极电压就会动态升高,进而三极管Q1的发射极电压就会被钳位升高,以抵消端口VOUT处的电压跳动。
上一篇:可以控制的整流电源电路分析
下一篇:一款测试正负电平的电路
龙腾半导体SGT MOSFET LSGT085R018在智慧农业无