时间:2023-09-13 10:14
人气:
作者:admin
在高速中频信号预处理电路系统设计中,根据需求不断追求高速ADC的各个电路环节的优化设计来取得较高的指标,而ADC前端耦合设计也不例外。ADC前端是确定模数转换器接收和采样的信号质量的关键部分;要实现以下几大目标:带宽、VSWR电压驻波比、通带平坦度、SNR信噪比、SFDR无杂散动态范围和输人驱动电平。

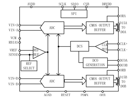
SC1269功能模块示意图
SC1269是一款双通道16位ADC,内核采用多级、差分流水线架构,最高转换速度125MSps;内部集成了时钟缓冲、基准电压源、输入采样保持等功能模块,实现对模拟输入高速高精度模数转换。该ADC集成了独特的数字校准算法,在不影响功耗的前提下,可以有效提升ADC动态特性。
SC1269输出为1.8V全并行CMOS电平,采用三线制SPI串行接口实现内部寄存器的读写操作。SC1269采用64脚QFN封装, 额定温度范围-40℃至85℃工业温度范围;由此可见非常适用于高性能、低成本、小尺寸且具有多功能性的信号处理系统,此外SC1269可以完全pinto pinAD9268,还具有一定的价格优势,国芯思辰可提供稳定的供货渠道,如有需求,可免费申请试样。

SC1269主要性能:
•1.8V 模拟电源供电,1.8V CMOS 输出供电
•低功耗: 750mW(125MSps)
•信噪比(SNR):78dBFS(70MHz,125MSps)
•无杂散动态范围(SFDR):88dBc(70MHz,125MSps)
•中频采样频率达400MHz以上
•小信号输入噪声:-154.0dBm/H(200Ω输入阻抗,70MHz,125MSps)
•可编程ADC内部基准电压源,集成ADC采样保持输入
•灵活的模拟输入范围:1Vpp至2Vpp
•差分模拟输入650MHz带宽,ADC时钟占空比稳定器
•串行端口控制,QFN-64封装9mmx9mm
注:如涉及作品版权问题,请联系删除。
龙腾半导体SGT MOSFET LSGT085R018在智慧农业无