时间:2023-09-15 11:39
人气:
作者:admin
继电器的续流二极管怎么选?通过的电流多大,耐压要多大?

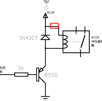
继电器的原理:线圈通电后变成电磁铁,就会吸引衔铁的闭合,从而控制通断。继电器的左侧,本质是一线圈,先把它当成一个电感,那么就相当于,选择并在线圈上的二极管的参数。
线圈上是串了电阻的,一般做到了继电器内部,以SRD-12VDC-SL-C为例:

8550断开,在没有二极管的情况下,由于电磁感应,线圈产生的感生电动势,要阻碍电流的变小,感生电动势的公式:
E=L*(dΦ/dt)=L*(di/dt) (这里的公式转换就不多说明)
这个电动势用来维持形成回路的电流,电感的特性是电流不能突变,所以电流的大小为开关导通时的大小。(有的电路中与二极管还会串一个电阻,这个电阻不能减小电流的大小。)
形成回路后,从线圈规格中可以看出,线圈是有电阻的,假设为R,如下图红色方框,开关导通时的电流为I=DC12V/R.
断开后,电流保持原来的不变,VX/R=I,(假设二极管为理想二极管),因为线圈电阻保持不变,则产生的电压也为DC12V,即电源电压,电压方向反相,很多地方说这个电压为二倍的电源电压,应该是三极管的E极是二倍电压,相当于电源电压再串了一个感应电压,如果二极管这么接才有道理,但这样接三极管就没有多大作用了。所以实际上并联的二极管上的电压应该为电源电压,为降额使用,选二极管耐压为2倍的电源电压。(并不是说二极管上的电压为其他人说的2倍电源电压)


总结知识点:电感的电流不能突变,但电压能突变。
龙腾半导体SGT MOSFET LSGT085R018在智慧农业无