时间:2023-09-06 17:25
人气:
作者:admin
一、555定时器芯片概述
说到振荡器,不得不提555定时器芯片。它可以用于定时、触发、脉冲产生和振荡电路,所有和时钟相关的领域都可以考虑采用。
由于其易用性、低廉的价格和良好的可靠性,这颗芯片在业内很流行,成为很多学生、创客在电子DIY制作中热爱的经典IC。
Lowe Doug在“Electronics All-in-One For Dummies”书中说道,555芯片从1971年推出,已成为世界上年产量最高的芯片之一,根据2003~2017年的统计,基本上年产量都高达10亿颗!
你熟悉的许多厂家都生产555芯片,如TI、NI、ST。不同的制造商生产的555芯片有不同的结构或工艺,以满足特定的功耗、工作条件需求:

图2-NE555/TLC555/LM555等型号来源
二、555定时器的引脚
标准的555芯片是DIP-8封装,其引脚如下:

图3-555芯片DIP-8封装
引脚说明如下:

图4-555芯片引脚定义
对于刚上手的同学,主要是搞明白TRIG、THR、DIS三个引脚的用法,为此,我们从555芯片的内部构造说起。
三、555定时器的内部构造
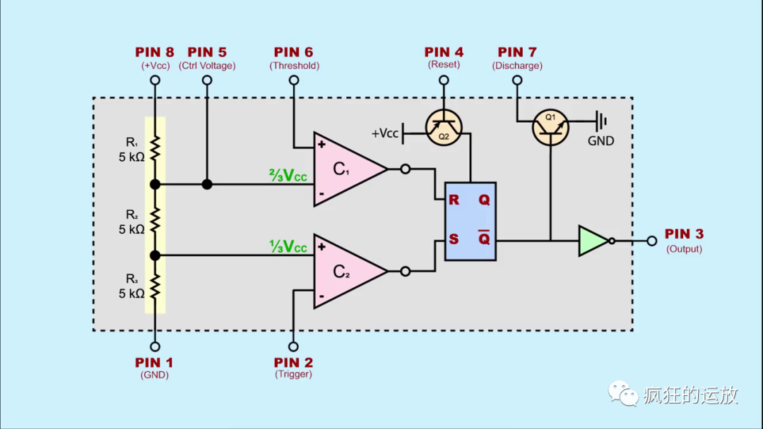
标准的555内部由25个晶体管,2个二极管、15个电阻组成,其芯片内电路原理图如下:

图5-555芯片内部电路原理图
直接分析上图难度颇高,我们将其划分为多个基本的功能模块,理解起来就会容易很多:

图6-555芯片内部功能框图
可见,555芯片内部有:
首先来看“比较器”,它的工作原理很简单:
然后来看“RS触发器”:
考虑到两个比较器C1、C2分别连接着TRIG(Trigger)、THR(Threshold)两个引脚,那么根据两个引脚的状况,RS触发器输出有:

图7-RS触发器真值表
譬如图中,当THR(Threshold)为0V,TRIG(Trigger)为0V,则C1输出低电平,C2输出高电平,故RS触发器置位,Q为高电平,NQ(非Q)为低电平。
OK,理解到这步就简单了,如果要产生振荡波形,就是和控制TRIG(Trigger)、THR(Threshold)引脚,怎么控制?肯定要引入电容啊。
四、555定时器作为非稳态振荡器
以555定时器作为非稳态振荡器(上篇所述的弛张振荡器)为例,它的外围电路配置如下:

图8-555非稳态振荡器电路图
上图中:
这种巧妙的设计,会让电容产生周期充放电,继而TRIG(Trigger)、THR(Threshold)产生周期性变化,并控制了555芯片的输出(见上图时序图)。
振荡波形频率为F=1.4/((R1+2*R2)*C1).
我们来看下仿真效果:

图9-555芯片仿真效果
由于555芯片输出端具有200mA的驱动能力,驱动LED没什么问题,实验效果如下:

图10-555芯片LED点灯闪烁
龙腾半导体SGT MOSFET LSGT085R018在智慧农业无